陕西榆林公布2023年养老金计发基数,退休养老金涨多少怎么算?据新社通app显示,陕西榆林2023年的养老金计发基数为7489元/月。与2022年相比,上涨了287元,涨幅为3.99%。对于退休人员来说,陕西榆林养老金计发基数的提高意味着他们的养老金待遇将会有所增加。具体增加的金额取决于个人的缴费年限、缴费金额以及具体的养老金计算公式。
据新社通app获悉,全国现在大部分省份和地区,公布了新的养老金计算基数,这也标志着这些地区,是具备了养老金重算补发的基本条件,但是关于养老金的重算补发,可能很多退休人员还存在着一定的认识误区,那么陕西榆林养老金计发基数公布后,2023年新退休人员补差怎么算?下面就随新社通app小编一起来看看详情。

2023年最新陕西榆林养老金计发基数是多少?
据新社通app显示,陕西榆林公布2023年1月1日至12月31日企业和事业单位退休基本养老金计发使用的基数为7202元/月。按照新的计发基数计算,实际上基础养老金计发基数应当是7202元,增长了287元。这一公布对于退休人员来说是好消息,但实际能够补发多少钱还需要根据个人情况再进行具体计算。对于没有过渡性养老金的退休人员来说,补发的金额主要与工龄、养老保险缴费指数等因素有关。
全国2023年养老金计发基数排名前十的城市,看看有你的城市吗?在这里简单分享一下:

陕西榆林养老金重算补发的资格条件是什么?
3类人不能补发养老金
1.未完成养老金资格认证的人
方案法规,只有完成养老金资格认证的人才有资格获得补发。因此,如果您尚未完成认证程序,将无法享受这一方案带来的好处。
2.未缴纳养老保险的人
养老金补发方案的一个重要前提是,受益人必须已经缴纳了一定的养老保险费用。如果您从未缴纳过养老保险,那么将无法获得补发资格。
3.养老金资格认证未通过的人
养老金的重新计算和补发方案,需要满足以下三个关键资格条件:
1. 退休人员: 这一方案变动只适用于已经退休的人,不包括城乡居民。
2. 2023年退休: 只有在2023年1月1日之后退休的人才有资格参与养老金的重新计算和补发。
3. 正常领取养老金: 只有正常领取养老金的人才能享受到这一方案的益处。
即使完成了养老金资格认证,但未通过审核的人也将无法享受补发方案的好处。这强调了在申请认证时准确提供信息的重要性。
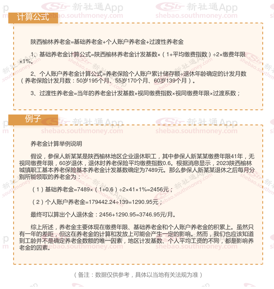
2024年陕西榆林养老金重算后补发多少的计算公式(举例说明)
陕西榆林养老金计发基数公布,会安排重新核算养老金,并进行差额补发,少数地区可能会延迟到次年才补发到位。
养老金有多少补发呢?首先一起来看以下看这个计算公式:
基础养老金=养老金计发基数×(1+本人月平均缴费指数)÷2×累计缴费年限(含视同缴费年限)×1%
养老金计发基数,新旧基数替换,则可以计算出差额。
举个例子,如果您是2023年2月陕西榆林退休的,个人平均缴费指数为0.6,缴费年限为29年,9月重算补发,补发2-9月共7个月差额,具体计算如下:
原基础养老金=7202×(1+0.6)÷2×29×1%=1670.86元
新基础养老金=7489×(1+0.6)÷2×29×1%=1737元
补发差额=(1737-1670.86)=66.14元/月×补发7个月=462.98元
如果您是“退休中人”,有“视同缴费年限”,“过渡养老金”也会一并重算补发,全国通用的计算公式如下:
过渡性养老金=养老金计发基数×本人平均视同缴费指数×视同缴费年限×过渡系数(大约在1.0-1.4之间,各地不同)×1%
其中过渡系数各地不尽相同,陕西榆林过渡系数是1.20%,7年视同缴费年限,视同缴费指数是0.6,能补发多少?
原过渡性养老金 =7202×0.6×7×1.20×1%=362.98元
新过渡性养老金 =7489×0.6×7×1.20×1%=377.45元
补发差额=(377.45-362.98)=14.47元/月×补发7个月=101.29元
综上,这个例子基础养老金补发差额462.98元,过渡性养老金补发差额101.29元,一共能补发564.27元。
各地公布的养老金计发基数不同,个人情况也因人而已,重算补发金额也各人不同,但能确定的是,养老金计发基数肯定上调,调整金额接下来几个月会陆续补发到位!
温馨提示:本数据仅供参考!仅供参考和学习交流之用,不对您构成任何决策建议。具体需以当地有关法规为准!
以上就是陕西榆林养老金计发基数的全部内容,希望对你有帮助,欢迎关注新社通app解锁更多社保专业资讯。