甘肃武威公布2023年养老金计发基数,退休养老金涨多少怎么算?甘肃武威2023年养老金计发基数为7359元。这一数据相比于2022年的养老金计发基数7077元,2023年的基数增加了282元,增长率约为3.98%。养老金计发基数是计算退休人员基本养老金的重要参数之一,它直接影响到退休人员的基本养老金待遇水平。
关于甘肃武威2024年养老金计发基数,根据目前的公开信息,尚未有具体的正式数据公布。近年来,随着社会经济的发展和职工工资水平的提高,甘肃武威的养老金计发基数也呈现出稳步增长的趋势。2023年1月1日至12月31日,甘肃武威城镇职工基本养老保险计发基数为7359元/月。那么,2024年甘肃武威养老金计发基数公布后能补发多少钱怎么算?

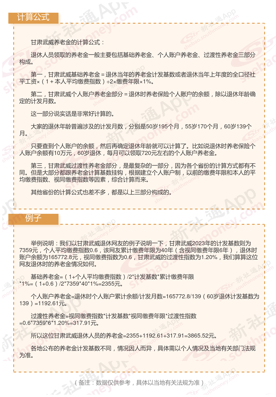
2023年最新甘肃武威养老金计发基数是多少?
查阅新社通app显示,甘肃武威2023年的养老金计发基数公布,由7077元上涨至7359元,增长3.98%。
全国2023年养老金计发基数排名前十的城市,看看有你的城市吗?在这里简单分享一下:

甘肃武威养老金重算补发的资格条件是什么?
养老金重算补发需要满足以下条件:
1.职工养老保险的退休参保人:
只有职工养老保险参保人的基础养老金是由统筹账户进行发放的,因为统筹账户中的资金来源于用人单位所缴纳的养老保险费用。而居民养老保险的基础养老金是部分发放的补贴,并不来源于个人所缴纳的养老保险费用。因此,只有职工养老保险的退休人员可以领取到相应补发的养老金。
2.本年度办理了退休手续:
养老金重算补发是针对本年度退休人员进行发放,因为是本年度的计发基数发生变化,需要对于基础养老金进行重新计算,所以只有本年度退休的退休人员才可以符合条件参与到补发队伍中。
3.本年度计发基数公布之前退休:
本年度计发基数公布之后退休的人员,都是按照新的计发基数进行发放养老金的,所以没有重算补发的必要。而在本年度计发基数公布之前退休的人员,是按照旧的计发基数发放养老金的,实际领取的养老金是比较少的,所以养老金重算补发只针对于这部分人员进行发放。
4.处于养老金正常发放状态:
退休人员需要定时开展养老待遇认证,这样才可以正常享受相应的养老金待遇,每月领取到养老金。因此,该退休人员还需要处于养老金正常发放状态,才可以领取到这次养老金重算补发的那部分金额。
5.满足其他相关条件:
如年满退休年龄、缴纳养老保险满15年、缴费基数要足额等条件,这些条件是为了确保退休人员符合享受养老金重算补发的资格,同时也是为了维护相对社会公平。
以上条件仅供参考,具体的养老金重算补发条件可能因地区和方案的不同而有所差异。如需更详细的信息,建议咨询当地社保部门或相关机构。
2024年甘肃武威养老金重算后补发多少的计算公式(举例说明)
甘肃武威养老金计发基数公布,会安排重新核算养老金,并进行差额补发,少数地区可能会延迟到次年才补发到位。
养老金计发基数,新旧基数替换,则可以计算出差额。
举个例子,如果您是2023年5月甘肃武威退休的,个人平均缴费指数为0.6,缴费年限为16年,7月重算补发,补发5-6月共2个月差额,据新社通app计算器显示:
养老金补发如何计算呢?看看计算公式:
基础养老金=养老金计发基数×(1+本人月平均缴费指数)÷2×累计缴费年限(含视同缴费年限)×1%
原基础养老金=7077×(1+0.6)÷2×16×1%=905.86元
新基础养老金=7359×(1+0.6)÷2×16×1%=942元
补发差额=(942-905.86)=36.14元/月×补发2个月=72.28元
综上,这个例子基础养老金一共能补发104.76元。
特殊情况:如果是“退休中人”,有“视同缴费年限”,“过渡养老金”也会一并重算补发,全国通用的计算公式如下:
过渡性养老金=养老金计发基数×本人平均视同缴费指数×视同缴费年限×过渡系数(大约在1.0-1.4之间,各地不同)×1%
其中过渡系数各地不尽相同,甘肃武威过渡系数是1.20%,8年视同缴费年限,能补发多少?
原过渡性养老金 =7077×0.6×8×1.20×1%=407.64元
新过渡性养老金 =7359×0.6×8×1.20×1%=423.88元
补发差额=(423.88-407.64)=16.24元/月×补发2个月=32.48元
综上,这个例子基础养老金补发差额72.28元,过渡性养老金补发差额32.48元,一共能补发104.76元。
各地公布的养老金计发基数不同,个人情况因人而异,重算补发金额也各人不同,但能确定的是,养老金计发基数肯定上调,调整金额接下来几个月会陆续补发到位!
(备注:数据仅供参考,具体以当地有关法规为准)
以上就是甘肃武威养老金计发基数的全部内容,希望对你有帮助,欢迎关注新社通app解锁更多社保专业资讯。