
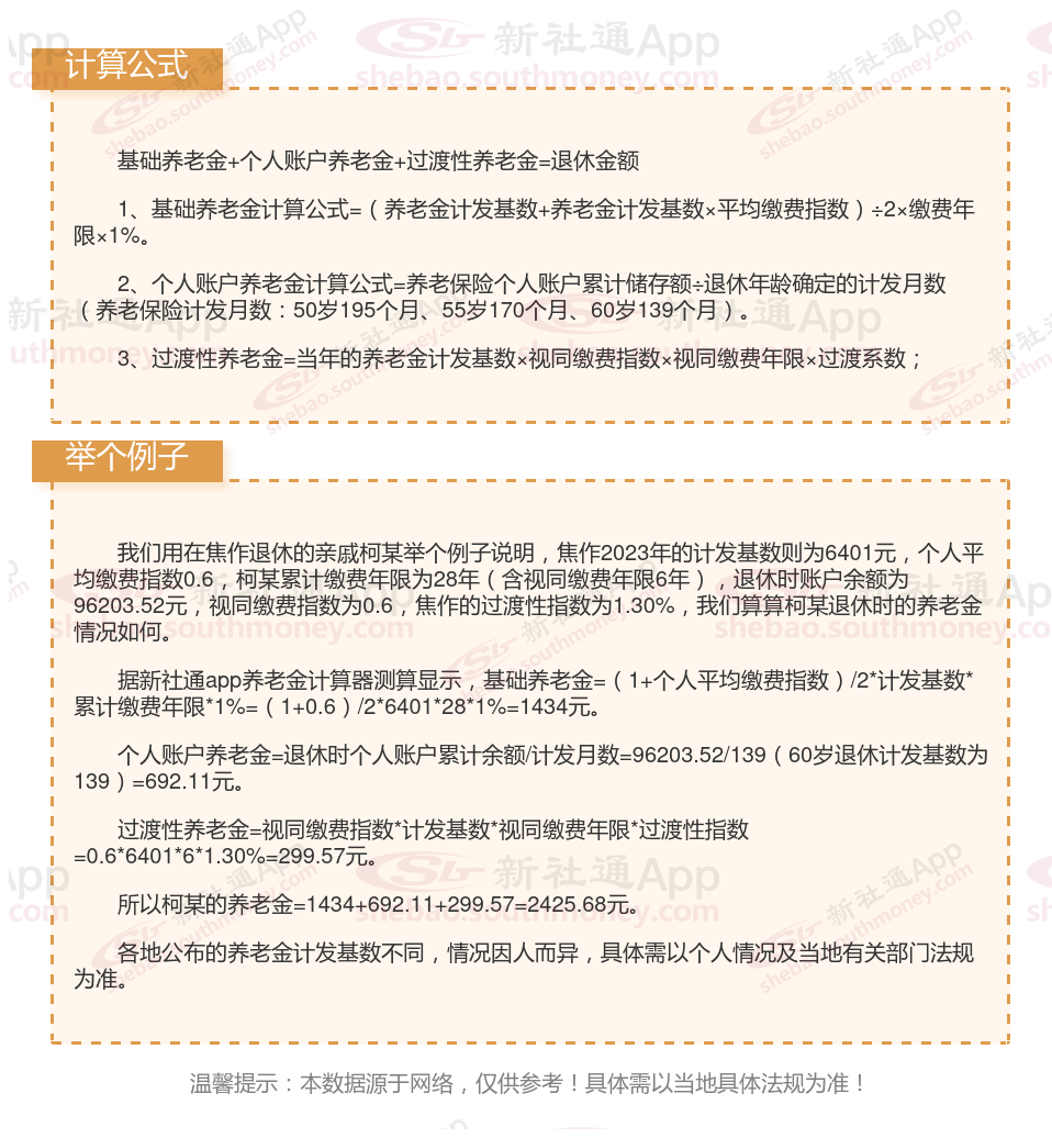
哪些因素会对退休金的计算产生影响呢?
退休年龄:对退休金数额也有一定影响。一般来说,退休年龄越晚,计发月数越小,个人账户养老金的领取额度可能会略高一些。但需要注意的是,法定退休年龄是我家法规确定的,个人不能随意选择。
缴费基数:个人缴费能力是指个人在经济上承担养老保险费用的能力,而基数调整则是指根据经济发展和个人收入水平的变化,对养老保险缴费基数进行的调整。随着经济的发展和个人收入水平的提高,养老保险缴费基数可能会相应调整,进而影响个人账户养老金的累积额。同时,个人缴费能力的增强也意味着个人在养老保险中的贡献增加,有助于提升未来养老金的数额。
社保缴费年限:是指参保人实际缴纳养老保险费的年限。缴费年限越长,退休后领取的养老金越多。这是因为缴费年限越长,个人账户积累的养老金越多,可以领取的月养老金数额也会相应增加。