2024长沙退休后退休金计算方法:
?基础养老金?:以当地上年度在岗职工月平均工资和本人指数化月平均缴费工资的平均值为基数,缴费每满1年发给1%。计算公式为:基础养老金 = (参保人员退休时全区上年度城镇单位在岗职工月平均工资 + 本人指数化月平均缴费工资)/ 2 × 缴费年限 × 1%。
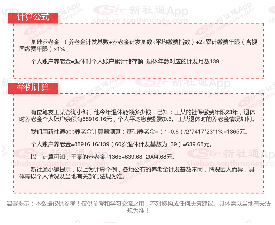
人账户养老金=个人账户储存额÷计发月数(计发月数根据退休年龄和当时的人口平均寿命来确定)
过渡性养老金:给“中人”的特别补偿,过渡性养老金是针对那些在新法规实施前参加工作的人员的特别补偿。它的计算相对复杂,需要参考当地的相关法规。但总的来说,它是为了补偿你以前的工龄而设立的。

职工社保和灵活就业社保的区别有哪些?
险种不一样:
职职工在职职工参加的社保包括养老保险、医疗保险、工伤保险、生育保险和失业保险。
灵活就业社保:主要包括养老和医疗保险,不包括工伤、失业和生育保险。
户籍限制:
职工社保则是为职工提供的,缴费主体包括用人单位和职工本人,费用由双方共同承担,且用人单位承担大部分费用。
灵活就业社保:个人缴纳社保必须拥有当地户籍,没有当地户籍只能参加城镇职工社保。
缴费基数和比例:
在职职工:缴纳社保所需费用则需由雇主及员工共同承担,其中雇主负责主要部分的费用,而员工只需承担较少部分。
灵活就业人员养老保险缴费比例为20%,医疗保险缴费以当地上年度城镇在岗职工月平均工资的80%为基数,按4.2%或8%比例缴纳基本医疗保险费。
退休后的待遇:
职工社保:退休后可以享受全面的社会保险待遇,包括养老金、医疗保险等。
灵活就业社保:退休后只能享受养老保险待遇,医疗保险可能需要另外购买或参加城乡居民医疗保险。