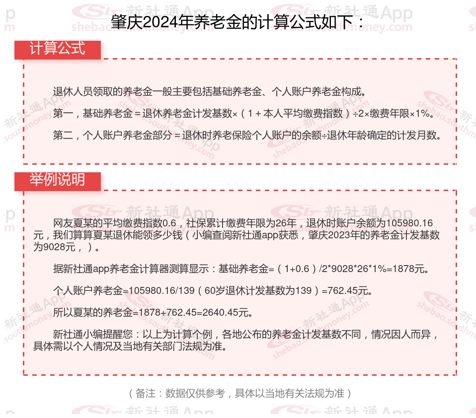
基础养老金计算公式和个人账户养老金计算公式是全国统一的,但是基础养老金计算公式又跟当地的养老金计发基数挂钩,又造成了各省份之间的不同。
①基础养老金=退休上年度社会平均工资或者当年的养老金计发基数×(1+本人平均缴费指数)÷2×缴费年限×1%。
②个人账户养老金=养老保险个人账户的余额÷退休年龄确定的计发月数。

职工社保和灵活就业社保的区别有哪些?
缴费基数和比例:
职工社保的缴费由用人单位和职工个人共同承担,用人单位承担大部分费用,职工个人承担小部分,并且由单位负责代扣代缴。
灵活就业缴费比例20%。
户籍限制:
在职职工:缴纳职工社保没有户籍限制,只要是全日制上班都可以缴纳。
灵活就业社保的缴费主体仅为个人,即无雇工的个体工商户、未在用人单位参加社保的非全日制从业人员以及其他灵活就业人员需要自己承担全部社保费用。
险种不一样:
职工社保包括养老、医疗、工伤、生育和失业等五种保险。
灵活就业人员只能交城镇职工养老保险、城镇职工医疗保险,不能交生育保险、工伤保险,极少数省市可以交失业保险。