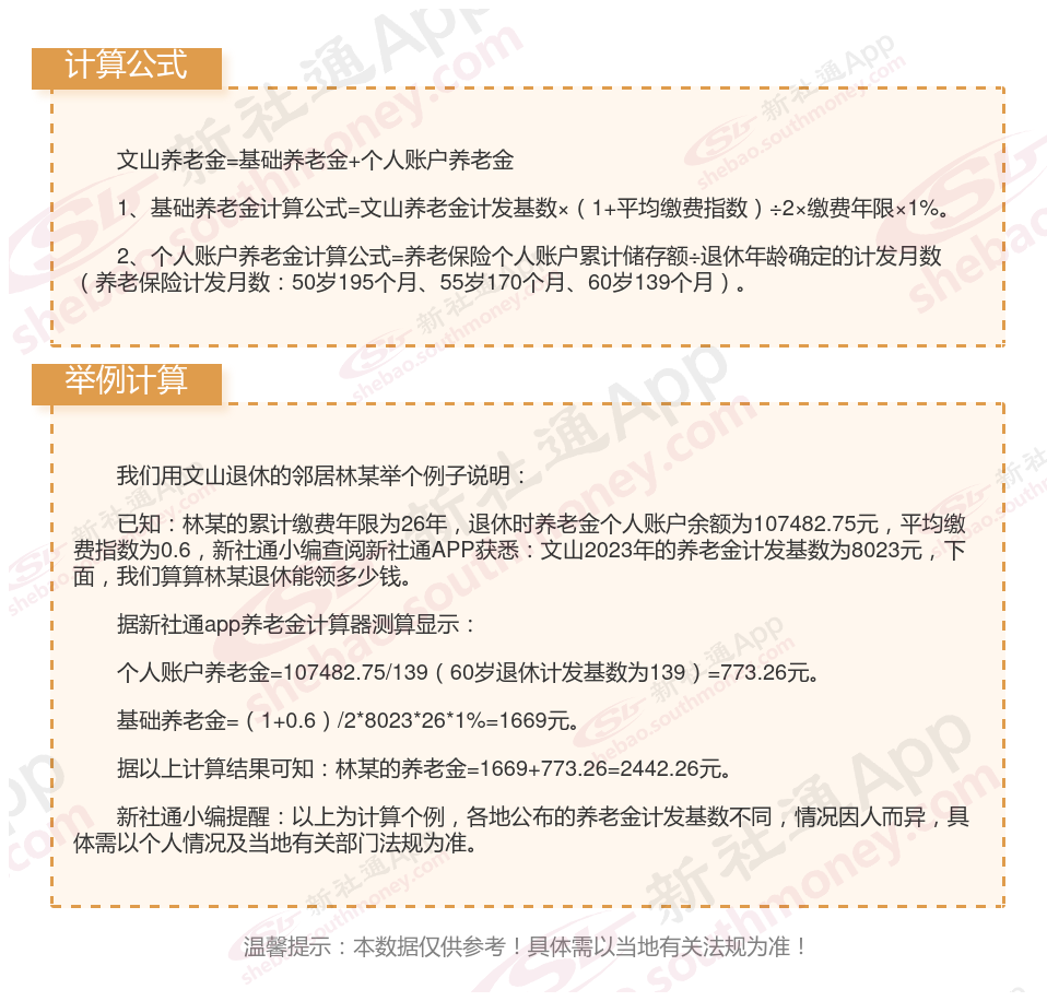
退休人员领取的养老金一般主要包括基础养老金、个人账户养老金构成。
第一,基础养老金=退休养老金计发基数×(1+本人平均缴费指数)÷2×缴费年限×1%。
第二,个人账户养老金部分=退休时养老保险个人账户的余额÷退休年龄确定的计发月数。

哪些因素会对退休金的计算产生影响呢?
缴费基数:个人缴费能力是指个人在经济上承担养老保险费用的能力,而基数调整则是指根据经济发展和个人收入水平的变化,对养老保险缴费基数进行的调整。随着经济的发展和个人收入水平的提高,养老保险缴费基数可能会相应调整,进而影响个人账户养老金的累积额。同时,个人缴费能力的增强也意味着个人在养老保险中的贡献增加,有助于提升未来养老金的数额。
退休地的社平工资水平,退休地社平工资越高,退休金就越高越高。