交了这么多年社保你知道我们退休后能领多少钱吗?根据最新的社保退休金在线计算器,职工退休时的社保退休金由两部分组成:社保退休金=基础社保退休金+个人账户社保退休金。
据新社通app获悉,随着2024年的到来,养老金的计算公式也备受关注。毕竟,养老金对于每一位退休人员来说,都是关乎生活质量的重要收入来源。
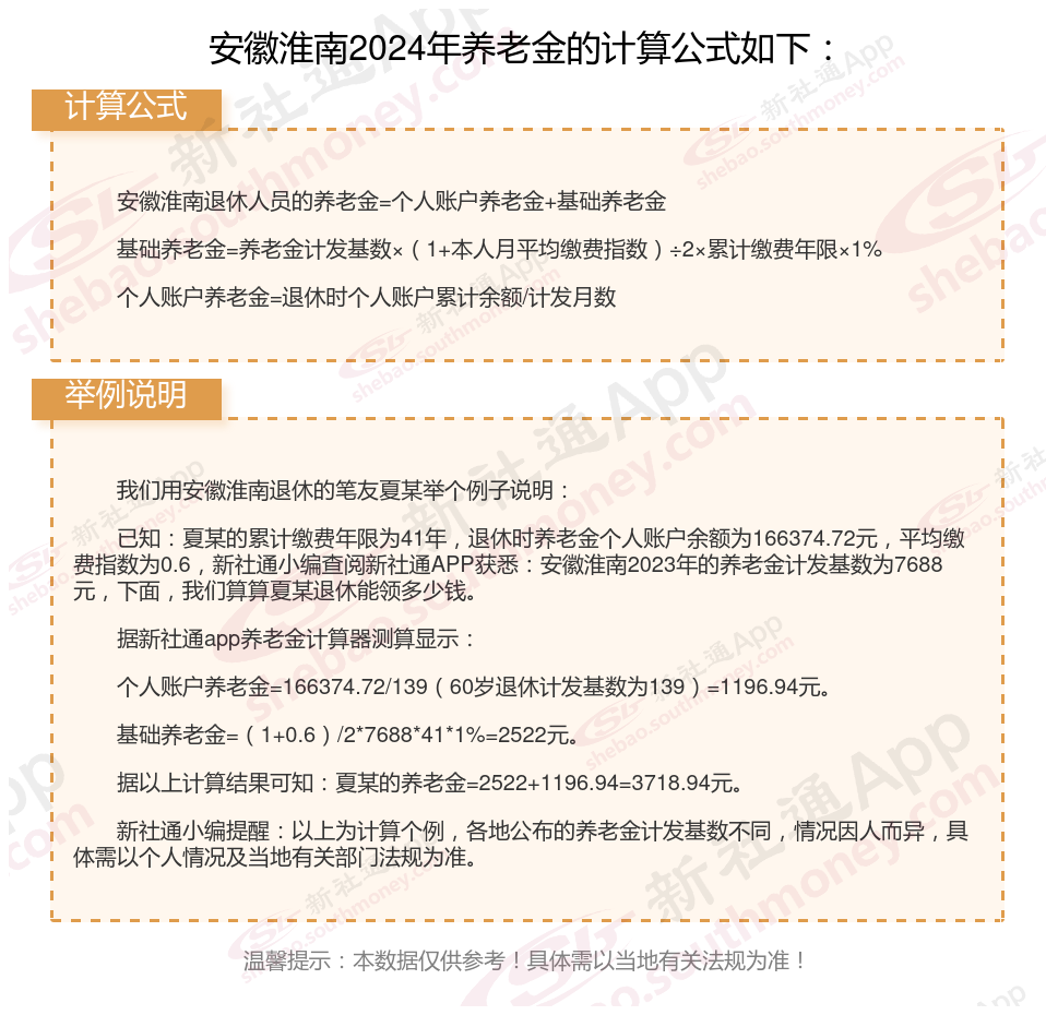
然而,许多退休人员可能并不清楚自己的养老金是如何计算得出的。养老金的计算遵循一个标准公式,这个公式在不同地区虽然会因具体数据而有所差异,但基本框架是一致的。要准确计算自己的养老金,你需要了解并代入自己的相关数据。下面随新社通app小编一起来看看每个月交那么多社保,2024年退休到底能领多少钱?
安徽淮南退休工资养老金计算方法及公式2024年最新(举例说明)

》点击新社通app养老金计算器,轻松测算你的养老金!
安徽淮南退休领取养老金的条件是什么?
领取养老金需满足以下条件:
首先,必须达到法定的退休年龄。具体而言,男性通常需要在年满60周岁时方可领取,而女性工人的退休年龄则通常为50周岁。对于担任管理和技术岗位的女性干部,退休年龄则定为55周岁。
其次,个人的基本养老保险缴费年限需累计满15年。若个人的累计缴费年限未能达到这一标准,则其个人账户中的储存额将一次性支付给本人,并终止其养老保险关系。
此外,还需办理退休手续。在满足了上述条件后,需经过劳动有关部门的批准,并完成相应的离退休手续。
值得注意的是,还有一些特殊情况下可以提前退休。例如,从事高空、井下、高温等特殊工种的人员,或因病或非因工致残的人员,可能在未达到正常退休年龄时即有资格领取养老金。
不过,以上所述仅为全国性的基本标准,具体的领取条件可能会因地区而异。因此,为确保获取最准确的信息,建议咨询当地的社保机构或相关部门。
安徽淮南养老金计发基数是多少?附全国各地养老金计发基数排名前十,看看有哪些城市!
安徽淮南2023年的养老金计发基数为7688元/月。这一数字用于计算2023年度退休人员养老金的基数。
与2022年的养老金计发基数相比,2023年的养老金计发基数增长了287元,涨幅达到了3.88%。这一增长意味着在2023年1月至11月期间退休的人员,在其暂定退休待遇基础上,能够增加养老金。具体增加的额度会因人而异,但差异通常不大。

温馨提示:本数据源于网络,仅供参考!具体需以当地具体法规为准!
以上就是全部内容,希望对你有帮助,欢迎关注新社通app解锁更多社保专业资讯。