交了这么多年社保你知道我们退休后能领多少钱吗?根据最新的社保退休金在线计算器,职工退休时的社保退休金由两部分组成:社保退休金=基础社保退休金+个人账户社保退休金。
想知道,广东潮州社保退休可以拿多少?我们必须掌握退休金的计算方法。退休金的数额与个人的缴费年数、缴费金额和当地的平均收入等多种因素相关。若最低缴费年限增长,同等条件下,个人的总缴费金额也会增加,这可能会导致退休金数额的提高。下面新社通小编带您了解2024年养老金的计算方法及影响因素的详情。
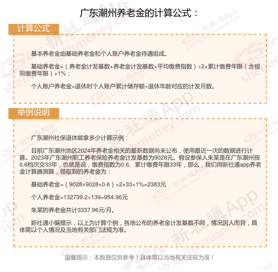
广东潮州退休工资养老金计算方法及公式2024年最新(举例说明)

》点击新社通app养老金计算器,轻松测算你的养老金!
广东潮州退休领取养老金的条件是什么?
广东潮州养老金领取条件主要包括以下几点:
达到法定退休年龄。具体年龄标准因性别和岗位而异,男性通常是60周岁,女性工人(生产操作岗位)是50周岁,而女性干部(管理和技术岗位)则为55周岁。对于特殊工种或因病或非因工致残的人员,可能存在提前退休的情况。
累计缴费年限满15年。个人需要参加基本养老保险并完成法规的缴费年限。如果累计缴费不满15年,那么其个人账户储存额将一次性支付给本人,并终止养老保险关系。
办理退休手续。在满足上述条件后,需经劳动有关部门批准,并办理相应的离退休手续。
此外,还有一些特殊情况需要考虑。例如,对于未定期领取社会养老待遇的、按法规参加居民养老保险的本市户籍居民,如果缴费累计达到15年且年满60周岁,也具备领取养老金的条件。
请注意,具体的养老金领取条件可能因地区和方案的不同而有所差异。因此,可以咨询当地相关部门。
广东潮州养老金计发基数是多少?附全国各地养老金计发基数排名前十,看看有哪些城市!
据新社通app显示,广东潮州公布2023年1月1日至12月31日企业和事业单位退休基本养老金计发使用的基数为8682元/月。按照新的计发基数计算,实际上基础养老金计发基数应当是8682元,增长了346元。这一公布对于退休人员来说是好消息,但实际能够补发多少钱还需要根据个人情况再进行具体计算。对于没有过渡性养老金的退休人员来说,补发的金额主要与工龄、养老保险缴费指数等因素有关。

温馨提示:本数据仅供参考!仅供参考和学习交流之用,不对您构成任何决策建议。具体需以当地有关法规为准!
以上就是全部内容,希望对你有帮助,欢迎关注新社通app解锁更多社保专业资讯。