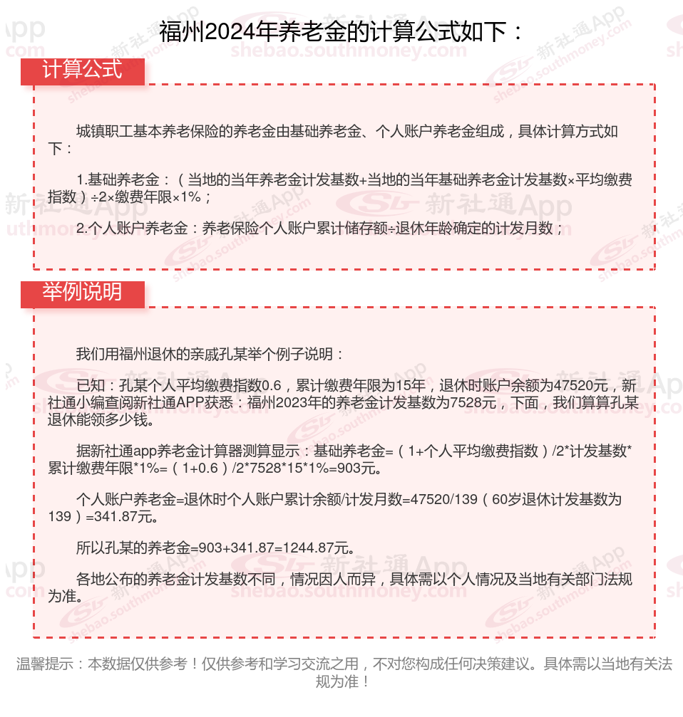
退休人员的养老金=个人账户养老金+基础养老金
基础养老金=(1+个人平均缴费指数)/2*计发基数*累计缴费年限*1%
个人账户养老金=退休时个人账户累计余额/计发月数

职工社保和灵活就业社保的区别有哪些?
险种不一样:
灵活就业人员社保只参加养老保险和医疗保险,部分地区可参加失业保险。
在职职工则须缴纳养老保险、医疗保险、工伤保险、生育保险以及失业保险这五大类。
缴费基数和比例:
灵活就业人员:按上年全省在岗职工月平均工资的60%-100%为缴费基数。
职工社保的缴费比例由企业和个人共同承担,其中养老保险个人缴费比例为8%,企业缴费比例为16%。
户籍限制:
灵活就业社保:个人缴纳社保必须拥有当地户籍,没有当地户籍只能参加城镇职工社保。
职工社保则不受户籍限制,职工可在工作所在地购买社保。
退休年龄:
灵活就业社保:女性一般55岁退休,部分地区如杭州可以50岁退休,男性60岁退休。
职工社保:女性生产操作岗位年满50周岁,管理岗位及专业技术人员年满55周岁;男性年满60周岁。
生育待遇不同:
灵活就业人员,不能交生育保险,肯定没有生育津贴。少数省份灵活就业医保可以报销产检和分娩费用,绝大多数省份是没有生育费用报销的。如果灵活就业人员丈夫交了生育保险,丈夫可以申请一次性生育补助,有2000左右。
在职人员有生育保险,可以由生育津贴,可以领几个月上年度平均工资,可以休产假,假定休6个月,每个月津贴4000元,可以领取生育津贴24000元,不上班还有工资,而且生孩子产检和分娩费用,可以报销80%-95%。
退休后的待遇:
灵活就业社保:退休后只能享受养老保险待遇,医疗保险可能需要另外购买或参加城乡居民医疗保险。
职工社保:退休后可以享受全面的社会保险待遇,包括养老金、医疗保险等。