河北衡水公布2023年养老金计发基数,退休养老金涨多少怎么算?据新社通app显示,河北衡水2023年的养老金计发基数为7122元/月。与2022年相比,上涨了273元,涨幅为3.99%。对于退休人员来说,河北衡水养老金计发基数的提高意味着他们的养老金待遇将会有所增加。具体增加的金额取决于个人的缴费年限、缴费金额以及具体的养老金计算公式。
据新社通app获悉,全国现在大部分省份和地区,公布了新的养老金计算基数,这也标志着这些地区,是具备了养老金重算补发的基本条件,但是关于养老金的重算补发,可能很多退休人员还存在着一定的认识误区,那么河北衡水养老金计发基数公布后,2023年新退休人员补差怎么算?下面就随新社通app小编一起来看看详情。

2023年最新河北衡水养老金计发基数是多少?
据新社通app显示,河北衡水2023年的养老金计发基数公布了,确定河北衡水企业职工和事业单位人员的基本养老金按照7122元计发,上涨了273元,上调的幅度是3.99%。
全国2023年养老金计发基数排名前十的城市,看看有你的城市吗?在这里简单分享一下:

河北衡水养老金重算补发的资格条件是什么?
为了附合养老金的重新计算和补发方案,需满足以下几个关键资格条件:
1. 退休人员: 这一方案变动只适用于已经退休的人,不包括城乡居民。
2. 2023年退休: 只有在2023年1月1日之后退休的人才有资格参与养老金的重新计算和补发。
3. 正常领取养老金: 只有正常领取养老金的人才能享受到这一方案的益处。
3类人不能补发养老金1.未完成养老金资格认证的人
方案法规,只有完成养老金资格认证的人才有资格获得补发。因此,如果您尚未完成认证程序,将无法享受这一方案带来的好处。
2.未缴纳养老保险的人
养老金补发方案的一个重要前提是,受益人必须已经缴纳了一定的养老保险费用。如果您从未缴纳过养老保险,那么将无法获得补发资格。
3.养老金资格认证未通过的人
即使完成了养老金资格认证,但未通过审核的人也将无法享受补发方案的好处。这强调了在申请认证时准确提供信息的重要性。
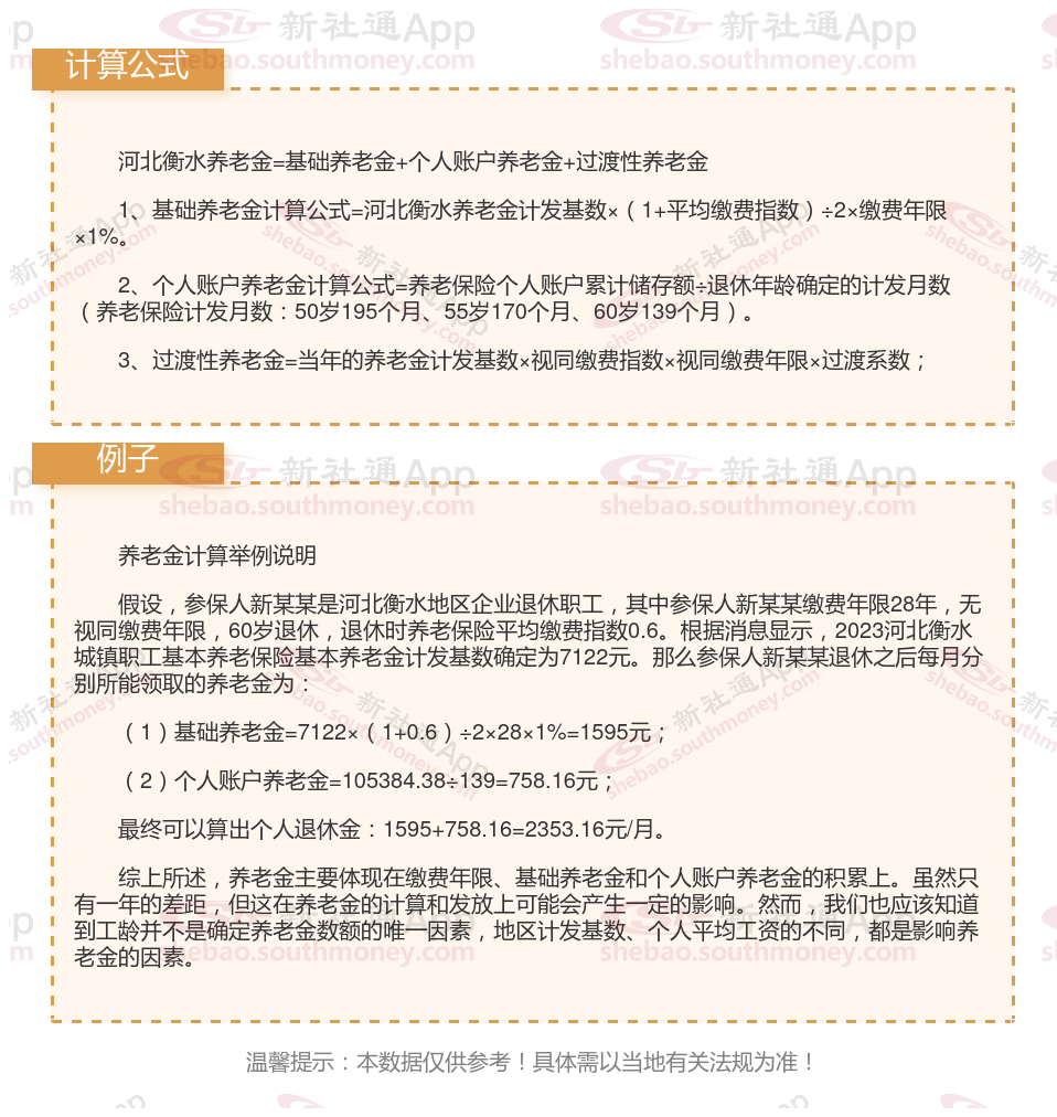
2024年河北衡水养老金重算后补发多少的计算公式(举例说明)
河北衡水养老金计发基数公布,会安排重新核算养老金,并进行差额补发,少数地区可能会延迟到次年才补发到位。
养老金有多少补发呢?举个例子
如果您是2023年3月河北衡水退休的,个人平均缴费指数为0.6,缴费年限为31年,6月重算补发,补发3-5月共3个月差额,据新社通app计算器显示:
原基础养老金=6849×(1+0.6)÷2×31×1%=1698.55元
新基础养老金=7122×(1+0.6)÷2×31×1%=1766元
补发差额=(1766-1698.55)=67.45元/月×补发3个月=202.35元
综上,这个例子基础养老金一共能补发202.35元。
各地公布的养老金计发基数不同,个人情况也因人而已,重算补发金额也各人不同,但能确定的是,养老金计发基数肯定上调,调整金额接下来几个月会陆续补发到位!
温馨提示:本数据仅供参考!具体需以当地有关法规为准!
以上就是河北衡水养老金计发基数的全部内容,希望对你有帮助,欢迎关注新社通app解锁更多社保专业资讯。