交了这么多年社保你知道我们退休后能领多少钱吗?根据最新的社保退休金在线计算器,职工退休时的社保退休金由两部分组成:社保退休金=基础社保退休金+个人账户社保退休金。
2024河北邯郸退休金领取标准大概能拿多少钱?据新社通app获悉,对于即将或已经步入退休年龄的“老人”来说,养老金的多少直接关系到他们的切身利益,但是很多人又不会计算自己的养老金,下面我们就一起来详细介绍河北邯郸养老金的计算方法。
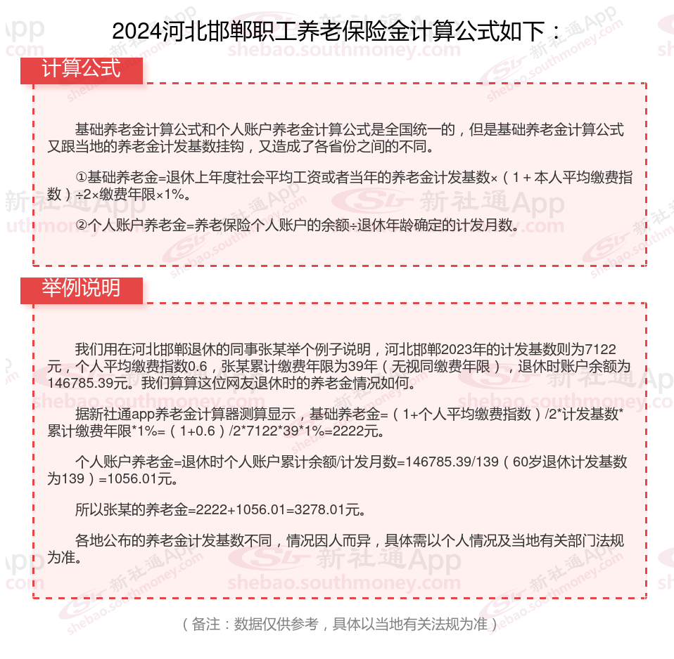
河北邯郸退休工资养老金计算方法及公式2024年最新(举例说明)

》点击新社通app养老金计算器,轻松测算你的养老金!
河北邯郸退休领取养老金的条件是什么?
职工按月领取基本养老金必须具备三个条件:
1、达到法定退休年龄,并已办理退休手续;
2、所在单位和个人依法参加养老保险并履行了养老保险缴费义务;
3、个人缴费至少满15年(过渡期内缴费年限包括视同缴费年限)。目前,我国的企业职工法定退休年龄为:男职工60岁;从事管理和科研工作的女职工55岁;从事生产和工勤辅助工作的女职工50岁,自由职业者、个体工商户女年满55周岁。
河北邯郸养老金计发基数是多少?附全国各地养老金计发基数排名前十,看看有哪些城市!
据新社通app显示,河北邯郸公布2023年1月1日至12月31日企业和事业单位退休基本养老金计发使用的基数为6849元/月。按照新的计发基数计算,实际上基础养老金计发基数应当是6849元,增长了273元。这一公布对于退休人员来说是好消息,但实际能够补发多少钱还需要根据个人情况再进行具体计算。对于没有过渡性养老金的退休人员来说,补发的金额主要与工龄、养老保险缴费指数等因素有关。

温馨提示:本数据仅供参考!仅供参考和学习交流之用,不对您构成任何决策建议。具体需以当地有关法规为准!
以上就是全部内容,希望对你有帮助,欢迎关注新社通app解锁更多社保专业资讯。