交了这么多年社保你知道我们退休后能领多少钱吗?根据最新的社保退休金在线计算器,职工退休时的社保退休金由两部分组成:社保退休金=基础社保退休金+个人账户社保退休金。
据新社通app获悉,对于职工来说退休以后的生活费用是很重要的,大家都有养老保险,只有缴纳够一定的年限才可以领取的。那么2024黑龙江哈尔滨养老金可以领取多少钱一个月?黑龙江哈尔滨养老又要交多少钱呢?下面就随新社通app小编一起来看看详情吧。
黑龙江哈尔滨退休工资养老金计算方法及公式2024年最新(举例说明)

》点击新社通app养老金计算器,轻松测算你的养老金!
黑龙江哈尔滨退休领取养老金的条件是什么?
养老保险是分好几种情况的,所以我们的养老金也是分好几种情况的,当我们领取养老金的时候,它们各自的领取条件是什么呢?
企业职工养老金领取条件
1、达到法定退休年龄,男年满60周岁,女工人年满50周岁,女干部年满55周岁;
2、已办理退休手续;
3、企业和职工按法规缴纳基本养老保险费;
4、个人缴费年限满15年及其以上。
城乡居民养老金领取条件
1、年满60周岁;
2、累计缴费满15年;
3、未领取法定的基本养老保险待遇。
新农保养老金领取条件
1、年满60周岁;
2、未享受城镇职工基本养老保险待遇的农村有户籍的老年人。
因病提前退休养老金领取条件
1、依照劳动鉴定程序,经市、区劳动能力鉴定会鉴定达到完全丧失劳动能力;
2、男年满50周岁、女年满45周岁的办理因病退休。
特殊工种提前退休养老金领取条件
1、退休年龄为男年满55周岁、女年满45周岁;
2、从事高空和特别繁重体力劳动满10年、从事高温和井下工作满9年、从事有害工作满8年。
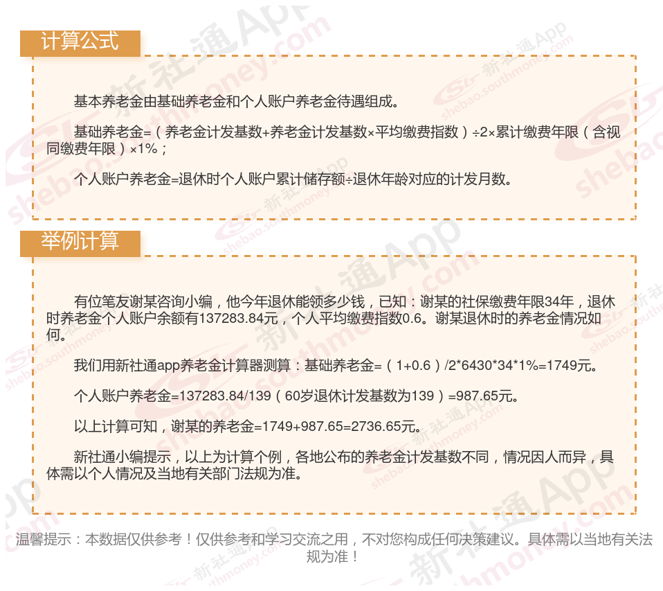
黑龙江哈尔滨养老金计发基数是多少?附全国各地养老金计发基数排名前十,看看有哪些城市!
黑龙江哈尔滨2023年养老金计发基数为6430元。这一数据相比于去年的基数(5865元),今年增长了565元,涨幅达到了9.63%。养老金计发基数的确定,对于退休人员来说具有重要意义。它直接影响到退休人员的基本养老金待遇水平。随着计发基数的增长,退休人员的基本养老金也会相应增加。

(备注:数据仅供参考,具体以当地有关法规为准)
以上就是全部内容,希望对你有帮助,欢迎关注新社通app解锁更多社保专业资讯。