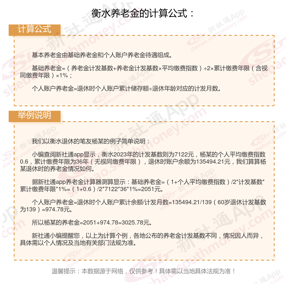
退休后退休金计算方法:
退休工资的计算公式主要包括三个部分:基础养老金、个人账户养老金和过渡性养老金(如有)。
基础养老金为:上一年退休地在岗职工月平均工资(1 个人平均缴费指数)÷2×累计缴费年限(含视为缴费年限)×1%
?个人账户养老金?:以个人账户储存额除以计发月数。计算公式为:个人账户养老金 = 参保人员退休时个人账户累计储存额 ÷ 计发月数。

自己买社保与单位购买社保有区别吗
险种不一样:
在职职工需承担五个方面的社会责任,具体涵盖养老保险、医疗保险、工伤保险、生育保险以及失业保险,这也就是我们习以为常所称谓的“五险”。
灵活就业社保:主要涵盖养老保险和医疗保险,部分地区可能还包括失业保险,保险范围相对较窄。
户籍限制:
在职职工:缴纳职工社保没有户籍限制,只要是全日制上班都可以缴纳。
灵活就业人员社保补贴面向的群体主要有两类:
1、就业困难人员,就业困难人员自己缴纳社保,申请领取社保补贴的,最长可以享受3年社保补贴待遇,对于距离法定退休年龄不足5年的,可以延长社保补贴申领期限至退休;
2、高校毕业生,离校两年内未就业的高校毕业生,如果实现灵活就业,正在以灵活就业身份参加职工社保,那么通常可以申请领取高校毕业生灵活就业社保补贴。社保补贴申领期限通常最长为2年。
缴费基数和比例:
职工养老:单位和个人各承担一部分费用,总的来说单位承担大头,个人承担小头。单位缴纳的比例一般为缴费基数的16%,进入统筹部分。个人缴纳的部分为缴费基数的8%,进入个人养老账户余额。
灵活就业社保的缴费基数是以上年全省在岗职工月平均工资计算。
退休后的待遇方面,如果缴费年限和档次相同,职工社保和灵活就业社保的退休金是一样的。这意味着无论通过哪种方式缴纳社保,只要缴费年限和档次相同,退休后享受的养老金和医疗保险待遇是相同的。?