交了这么多年社保你知道我们退休后能领多少钱吗?根据最新的社保退休金在线计算器,职工退休时的社保退休金由两部分组成:社保退休金=基础社保退休金+个人账户社保退休金。
据新社通app获悉,众多即将在辽宁大连退休的老人们都在关心,到了2024年他们的养老金将如何计算。随着我国养老保险体系的日益完善和优化,养老金的计算方法也在不断地得到更新和调整。个人的退休时间、累计缴费年限以及缴费的基数等因素,都将对最终能够领取到的养老金数额产生重要的影响。下面随新社通app小编一起来看看辽宁大连退休金计算公式2024计算器,2024社保退休工资计算公式吧!
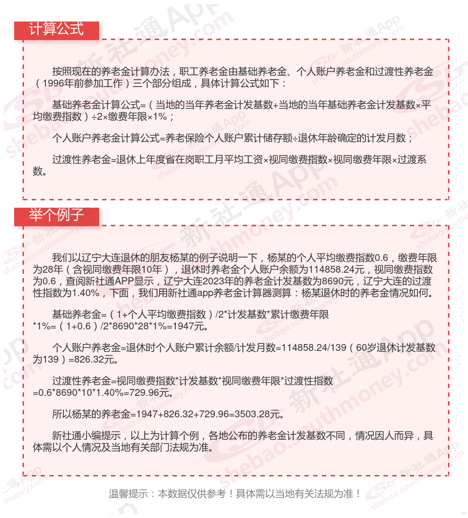
辽宁大连退休工资养老金计算方法及公式2024年最新(举例说明)

》点击新社通app养老金计算器,轻松测算你的养老金!
辽宁大连退休领取养老金的条件是什么?
参加养老保险的职工要领取养老金,必须同时符合两个条件才能每月领取:
1)达到法定退休年龄;
2)累积缴纳养老保险费满15年。
注意两者不是或者的关系。另外,如果累计缴费不满15年,那么在退休时可一次性领取个人账户中的累计部分的资金。
按照相关法规,我国法定的企业职工退休年龄是:男年满60周岁,女工人年满50周岁,女干部年满55周岁。从事井下、高空、高温、特别繁重体力劳动或其他有害身体健康工作(以下称特殊工种)的,退休年龄为男年满55周岁、女年满45周岁;因病或非因工致残,由医院证明并经劳动鉴定会确认完全丧失劳动能力的,退休年龄为男年满55周岁、女年满45周岁。
辽宁大连养老金计发基数是多少?附全国各地养老金计发基数排名前十,看看有哪些城市!
辽宁大连2023年养老金计发基数为8690元/月。这一数据相较于2022年的8520元/月,增加了170元,增幅达到了2%。其公布意味着以此为基数,将重新核定2023年新退休人员的基本养老金,并对之前已退休人员可能存在的养老金差额进行补发。

(备注:数据仅供参考,具体以当地有关法规为准)
以上就是全部内容,希望对你有帮助,欢迎关注新社通app解锁更多社保专业资讯。