交了这么多年社保你知道我们退休后能领多少钱吗?根据最新的社保退休金在线计算器,职工退休时的社保退休金由两部分组成:社保退休金=基础社保退休金+个人账户社保退休金。
2024湖南永州退休工资多少钱一个月?据新社通app获悉,养老金无疑是大众瞩目的焦点,特别是对于那些即将或已经步入退休生活的人们而言,其数额的多少直接关系到他们日常生活的舒适程度。随着我国养老保险体系的逐步深化与改进,养老金的计算方式也在不断地更新调整。退休时间、缴费年限以及缴费基数的差异,均会对最终养老金的数额产生显著影响。因此,了解并适应这些变化,对于确保个人退休后的生活质量至关重要。下面随新社通app小编一起来了解湖南永州社保退休工资2024计算方法及湖南永州养老保险要交多少钱吧!
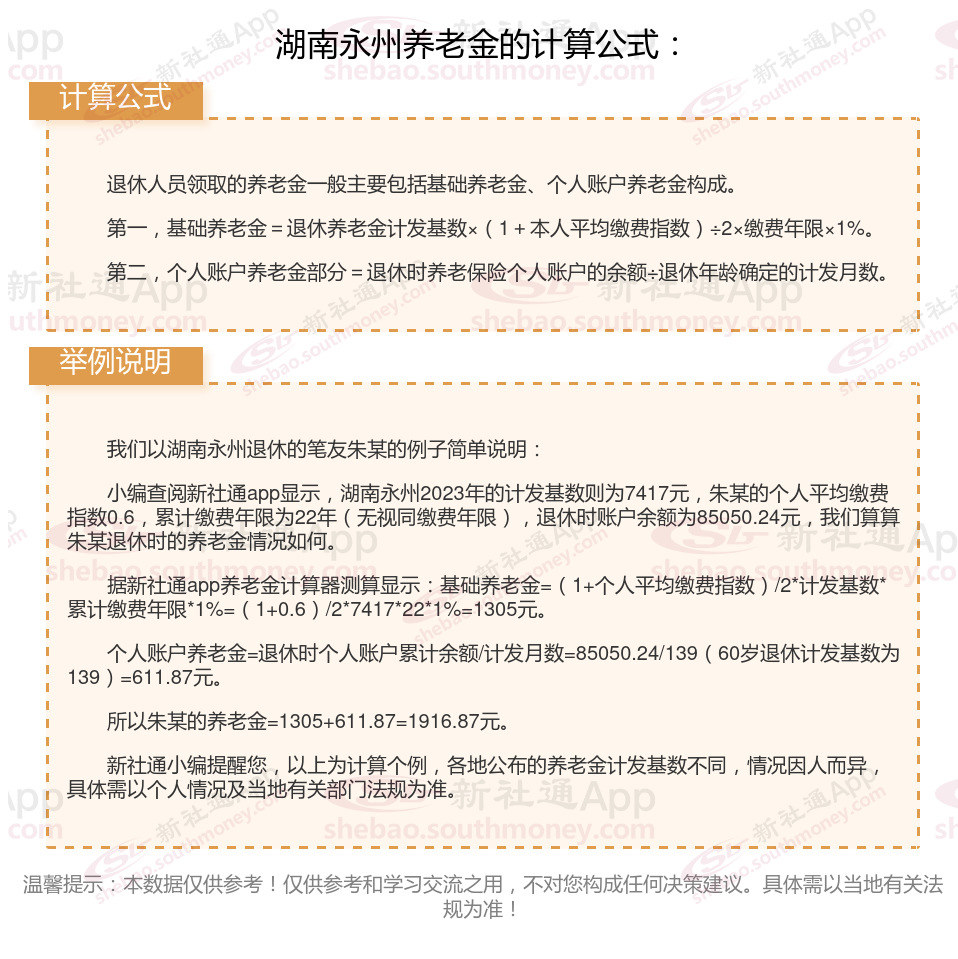
湖南永州退休工资养老金计算方法及公式2024年最新(举例说明)

》点击新社通app养老金计算器,轻松测算你的养老金!
湖南永州退休领取养老金的条件是什么?
湖南永州领取养老金的条件主要包括以下几点:
1.达到法定退休年龄。对于男性来说,通常是60周岁;对于女性工人(生产操作岗位),通常是50周岁;对于女性(管理和技术岗位),通常是55周岁。
2.累计缴费年限满15年。个人需参加基本养老保险并完成法规的缴费年限,如果累计缴费不满15年,其个人账户储存额将一次性支付给本人,并终止养老保险关系。
3.办理退休手续。在满足上述条件后,需经劳动有关部门批准,并办理相应的离退休手续。
此外,还有一些特殊情况允许提前退休,如从事特殊工种(如高空、井下、高温等劳动)或因病或非因工致残等情况下,可能允许在低于正常退休年龄时领取养老金。这些条件是全国性的基本标准,具体情况可能因地区而异,建议咨询当地的社保机构或相关部门以获取最准确的信息。
湖南永州养老金计发基数是多少?附全国各地养老金计发基数排名前十,看看有哪些城市!
据新社通app显示,湖南永州2023年养老金计发基数为7417元。具体来说,2023年湖南永州的养老金计发基数相较于去年增长了4%,养老金的补发金额将根据个人缴费年限、缴费金额以及养老金计发基数的调整幅度等因素进行计算。

温馨提示:本数据仅供参考!仅供参考和学习交流之用,不对您构成任何决策建议。具体需以当地有关法规为准!
以上就是全部内容,希望对你有帮助,欢迎关注新社通app解锁更多社保专业资讯。