交了这么多年社保你知道我们退休后能领多少钱吗?根据最新的社保退休金在线计算器,职工退休时的社保退休金由两部分组成:社保退休金=基础社保退休金+个人账户社保退休金。
随着社会不断发展,人们对于养老金越来越重视,可以说养老金已经逐渐成为退休人员晚年生活的重要收入来源。据2024年有关消息显示,2024年养老金将会继续提升,按照先行的养老保险新规,将会采取多缴多得、长缴多得的计算方式,也就是说缴费基数越高、缴费年限越长,未来能够获得养老金就会越多。那么,辽宁大连社保交满退休可以拿多少?下面新社通小编带您了解详情。
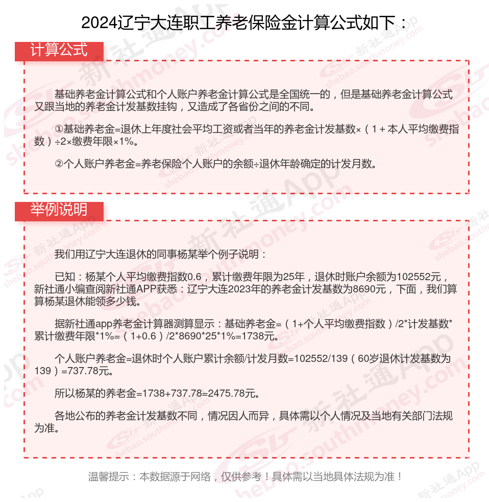
辽宁大连退休工资养老金计算方法及公式2024年最新(举例说明)

》点击新社通app养老金计算器,轻松测算你的养老金!
辽宁大连退休领取养老金的条件是什么?
1、达到法定退休年龄,并已办理退休手续;
2、所在单位和个人依法参加养老保险并履行了养老保险缴费义务;
3、个人缴费至少满15年(过渡期内缴费年限包括视同缴费年限)。
根据相关法规,在退休之前,养老保险个人账户里的钱不可以提前支取,不过在参保人员出国定居、参保人员死亡以及重复参保这三种特殊情况下,可以申请取出养老保险账户里的资金。
辽宁大连养老金计发基数是多少?附全国各地养老金计发基数排名前十,看看有哪些城市!
辽宁大连2023年的养老金计发基数为8690元/月。这一数字用于计算2023年度退休人员养老金的基数。
与2022年的养老金计发基数相比,2023年的养老金计发基数增长了170元,涨幅达到了2%。这一增长意味着在2023年1月至11月期间退休的人员,在其暂定退休待遇基础上,能够增加养老金。具体增加的额度会因人而异,但差异通常不大。

(备注:数据仅供参考,具体以当地有关法规为准)
以上就是全部内容,希望对你有帮助,欢迎关注新社通app解锁更多社保专业资讯。