四川资阳公布2023年养老金计发基数,退休养老金涨多少怎么算?四川资阳2023年养老金计发基数为8079元/月。这一数据相较于2022年的7822元/月,增加了257元,增幅达到了3.29%。其公布意味着以此为基数,将重新核定2023年新退休人员的基本养老金,并对之前已退休人员可能存在的养老金差额进行补发。
四川资阳养老金计发基数2024年还未公布,这主要是由于大部分区域通常在年中或年末宣布当年度的退休金计发基数。如果他们在这之前就退休了,那么他们的养老金就只能按照上一年的计发基数来预发待遇,等待下半年再进行二次核算和补发,那么下面随新社通小编一起来看看四川资阳养老金计发基数是多少?补发金额如何计算?

2023年最新四川资阳养老金计发基数是多少?
据新社通app显示,四川资阳正式公布了本地的养老金计发基数,确定2023年退休人员养老金计发基数为8079元。
四川资阳去年的计发基数是7822元,可见今年8079元、是上涨了3.29%。
全国2023年养老金计发基数排名前十的城市,看看有你的城市吗?在这里简单分享一下:

四川资阳养老金重算补发的资格条件是什么?
养老金重算补发的条件主要包括以下几个方面:
参保人员身份:
必须是职工养老保险的退休参保人。这是因为只有职工养老保险参保人的基础养老金是由统筹账户进行发放的,统筹账户的资金来源于用人单位所缴纳的养老保险费用。而居民养老保险的基础养老金则是部分发放的补贴,并不来源于个人所缴纳的养老保险费用。
计发基数公布时间:
养老金重算补发只针对于在本年度计发基数公布之前退休的人员进行发放。因为本年度计发基数公布之后退休的人员,都是按照新的计发基数进行发放养老金的,所以没有重算补发的必要。
退休手续办理时间:
养老金重算补发是针对本年度退休人员进行发放,因此参保人员需要是在本年度办理了退休手续的人员。
养老金发放状态:
退休人员需要处于养老金正常发放状态。这意味着退休人员需要定时开展养老待遇认证,以确保可以正常享受相应的养老金待遇,每月领取到养老金。
缴费年限和缴费基数:
参保人员需要在退休前至少连续缴纳养老保险满15年,并且缴费基数要足额。这是为了确保参保人员为个人养老金账户做出了足够的贡献,保证其退休后的基本生活。
特殊情况下过渡性养老金的补发:
对于特定时间(如1995年12月31日以前参保,2024年1月1日后办理退休手续)的参保人员,其过渡性养老金的补发有特定的计算方法和过渡期限。
总结来说,养老金重算补发的条件主要围绕参保人员的身份、退休手续办理时间、计发基数公布时间、养老金发放状态、缴费年限和缴费基数等方面。同时,对于特定情况下的过渡性养老金补发,也有特定的计算方法和过渡期限。如需了解具体的补发金额和补发时间,建议咨询当地的社保部门工作人员。
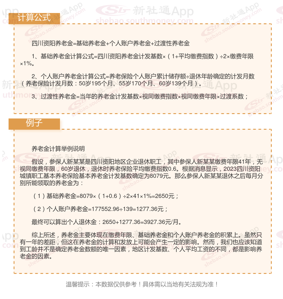
2024年四川资阳养老金重算后补发多少的计算公式(举例说明)
四川资阳养老金计发基数公布,会安排重新核算养老金,并进行差额补发,少数地区可能会延迟到次年才补发到位。
养老金有多少补发呢?举个例子
如果您是2023年1月四川资阳退休的,个人平均缴费指数为0.6,缴费年限为39年,7月重算补发,补发1-6月共6个月差额,据新社通app计算器显示:
原基础养老金=7822×(1+0.6)÷2×39×1%=2440.46元
新基础养老金=8079×(1+0.6)÷2×39×1%=2521元
补发差额=(2521-2440.46)=80.54元/月×补发6个月=483.24元
综上,这个例子基础养老金一共能补发483.24元。
各地公布的养老金计发基数不同,个人情况也因人而已,重算补发金额也各人不同,但能确定的是,养老金计发基数肯定上调,调整金额接下来几个月会陆续补发到位!
温馨提示:本数据源于网络,仅供参考!具体需以当地具体法规为准!
以上就是四川资阳养老金计发基数的全部内容,希望对你有帮助,欢迎关注新社通app解锁更多社保专业资讯。