甘肃武威公布2023年养老金计发基数,退休养老金涨多少怎么算?查阅新社通app显示,甘肃武威2023年的养老金计发基数公布,由7077元上涨至7359元,增长3.98%。
据新社通app获悉,甘肃武威公布了2023年养老金计发基数,标志着甘肃武威2023年新增的退休老人养老金重算补发工作驶入快车道,同时也标志着全国性的养老金重算补差工作更进了一步。对于在2023年退休老人来说,又迎来了一个好消息,因为它直接影响着退休人员的待遇和生活质量。那么,甘肃武威2024年养老金重算补发能涨多少钱?究竟是怎么计算的?下面就随新社通app小编一起来看看详情。

2023年最新甘肃武威养老金计发基数是多少?
据新社通app显示,甘肃武威2023年养老金计发基数为7359元。上涨了282元,涨幅为3.98%。具体来说,养老金计发基数是用于计算退休人员基本养老金的重要参数,它通常与当地的社会平均工资水平紧密相关。部分在2023年上半年退休的人员的养老金待遇将进行重新计算,并补发差额部分。
全国2023年养老金计发基数排名前十的城市,看看有你的城市吗?在这里简单分享一下:

甘肃武威养老金重算补发的资格条件是什么?
为了附合养老金的重新计算和补发方案,需满足以下几个关键资格条件:
1. 退休人员: 这一方案变动只适用于已经退休的人,不包括城乡居民。
2. 2023年退休: 只有在2023年1月1日之后退休的人才有资格参与养老金的重新计算和补发。
3. 正常领取养老金: 只有正常领取养老金的人才能享受到这一方案的益处。
3类人不能补发养老金1.未完成养老金资格认证的人
方案法规,只有完成养老金资格认证的人才有资格获得补发。因此,如果您尚未完成认证程序,将无法享受这一方案带来的好处。
2.未缴纳养老保险的人
养老金补发方案的一个重要前提是,受益人必须已经缴纳了一定的养老保险费用。如果您从未缴纳过养老保险,那么将无法获得补发资格。
3.养老金资格认证未通过的人
即使完成了养老金资格认证,但未通过审核的人也将无法享受补发方案的好处。这强调了在申请认证时准确提供信息的重要性。
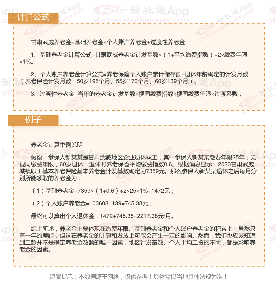
2024年甘肃武威养老金重算后补发多少的计算公式(举例说明)
甘肃武威养老金计发基数公布,会安排重新核算养老金,并进行差额补发,少数地区可能会延迟到次年才补发到位。
养老金计发基数,新旧基数替换,则可以计算出差额。
举个例子,如果您是2023年2月甘肃武威退休的,个人平均缴费指数为0.6,缴费年限为17年,3月重算补发,补发2-2月共1个月差额,据新社通app计算器显示:
养老金补发如何计算呢?看看计算公式:
基础养老金=养老金计发基数×(1+本人月平均缴费指数)÷2×累计缴费年限(含视同缴费年限)×1%
原基础养老金=7077×(1+0.6)÷2×17×1%=962.47元
新基础养老金=7359×(1+0.6)÷2×17×1%=1001元
补发差额=(1001-962.47)=38.53元/月×补发1个月=38.53元
综上,这个例子基础养老金一共能补发48.68元。
特殊情况:如果是“退休中人”,有“视同缴费年限”,“过渡养老金”也会一并重算补发,全国通用的计算公式如下:
过渡性养老金=养老金计发基数×本人平均视同缴费指数×视同缴费年限×过渡系数(大约在1.0-1.4之间,各地不同)×1%
其中过渡系数各地不尽相同,甘肃武威过渡系数是1.20%,5年视同缴费年限,能补发多少?
原过渡性养老金 =7077×0.6×5×1.20×1%=254.77元
新过渡性养老金 =7359×0.6×5×1.20×1%=264.92元
补发差额=(264.92-254.77)=10.15元/月×补发1个月=10.15元
综上,这个例子基础养老金补发差额38.53元,过渡性养老金补发差额10.15元,一共能补发48.68元。
各地公布的养老金计发基数不同,个人情况因人而异,重算补发金额也各人不同,但能确定的是,养老金计发基数肯定上调,调整金额接下来几个月会陆续补发到位!
(备注:数据仅供参考,具体以当地有关法规为准)
以上就是甘肃武威养老金计发基数的全部内容,希望对你有帮助,欢迎关注新社通app解锁更多社保专业资讯。