交了这么多年社保你知道我们退休后能领多少钱吗?根据最新的社保退休金在线计算器,职工退休时的社保退休金由两部分组成:社保退休金=基础社保退休金+个人账户社保退休金。
当我们社保退休,每月能领取多少钱的养老金呢?据新社通app获悉,这是许多人关心的问题。养老金的计算方法复杂多样,具体涉及到基础养老金、个人账户养老金等多个要素。有些地区采用平均工资计算法,地区则采取个人账户累计计算法。了解并掌握养老金的计算方法是弄清每月领取金额的重要前提。下面随新社通app小编一起来看看详情。
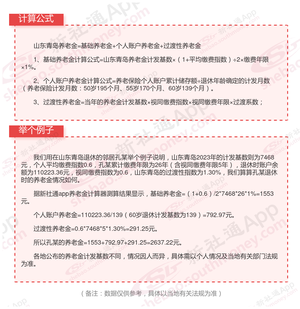
山东青岛退休工资养老金计算方法及公式2024年最新(举例说明)

》点击新社通app养老金计算器,轻松测算你的养老金!
山东青岛退休领取养老金的条件是什么?
1、达到法定退休年龄,并已办理退休手续;
2、所在单位和个人依法参加养老保险并履行了养老保险缴费义务;
3、个人缴费至少满15年(过渡期内缴费年限包括视同缴费年限)。
根据相关法规,在退休之前,养老保险个人账户里的钱不可以提前支取,不过在参保人员出国定居、参保人员死亡以及重复参保这三种特殊情况下,可以申请取出养老保险账户里的资金。
山东青岛养老金计发基数是多少?附全国各地养老金计发基数排名前十,看看有哪些城市!
据新社通app显示,山东青岛2023年养老金计发基数为7468元。上涨了285.5元,涨幅为3.97%。具体来说,养老金计发基数是用于计算退休人员基本养老金的重要参数,它通常与当地的社会平均工资水平紧密相关。部分在2023年上半年退休的人员的养老金待遇将进行重新计算,并补发差额部分。

温馨提示:本数据仅供参考!具体需以当地有关法规为准!
以上就是全部内容,希望对你有帮助,欢迎关注新社通app解锁更多社保专业资讯。