交了这么多年社保你知道我们退休后能领多少钱吗?根据最新的社保退休金在线计算器,职工退休时的社保退休金由两部分组成:社保退休金=基础社保退休金+个人账户社保退休金。
据新社通app获悉,对于职工来说退休以后的生活费用是很重要的,大家都有养老保险,只有缴纳够一定的年限才可以领取的。那么2024黑龙江佳木斯养老金可以领取多少钱一个月?黑龙江佳木斯养老又要交多少钱呢?下面就随新社通app小编一起来看看详情吧。
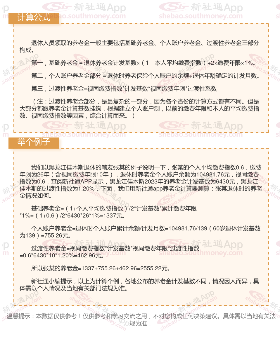
黑龙江佳木斯退休工资养老金计算方法及公式2024年最新(举例说明)

》点击新社通app养老金计算器,轻松测算你的养老金!
黑龙江佳木斯退休领取养老金的条件是什么?
黑龙江佳木斯养老金的领取条件主要有以下几点
1、必须达到了法定退休年龄,并且办理了相关退休手续。中国的男性目前的法定退休年龄是60岁,女性为55岁。
2、缴纳社保的年限必须要满15年。如果到了法定退休年龄,但是缴费没有满15年,可以延长缴费直到满15年,就能开始享受养老待遇。
在《社会保险法》实施之前就已经参保的,延长缴费了5年还是不够15年的,就可以一次性把剩余费用全部补齐。
如果不愿意一次缴清的话,可以申请转入新型农村社会养老保险或者城镇居民社会养老保险,享受相应的养老保险待遇。
3、个人账户里面的钱是可以拿出来的。不过,能够拿出来的钱只是我们自己每个月工资里扣走的那一小部分钱,公司替我们缴纳的那部分就被纳入养老统筹基金了。
黑龙江佳木斯养老金计发基数是多少?附全国各地养老金计发基数排名前十,看看有哪些城市!
据新社通app显示,黑龙江佳木斯2023年职工养老金计发基数终于迎来公布——2023年黑龙江佳木斯企业职工养老金计发基数为6430元。比上一年增加565元,增长9.63%。

温馨提示:本数据源于网络,仅供参考!具体需以当地具体法规为准!
以上就是全部内容,希望对你有帮助,欢迎关注新社通app解锁更多社保专业资讯。