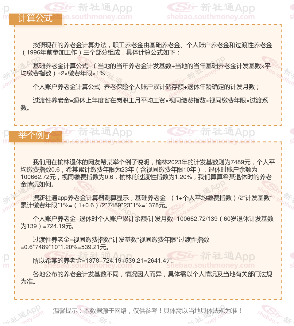
基础养老金计算公式和个人账户养老金计算公式是全国统一的,但是基础养老金计算公式又跟当地的养老金计发基数挂钩,又造成了各省份之间的不同。
①基础养老金=退休上年度社会平均工资或者当年的养老金计发基数×(1+本人平均缴费指数)÷2×缴费年限×1%。
②个人账户养老金=养老保险个人账户的余额÷退休年龄确定的计发月数。

个人社保和单位社保有什么区别
缴费基数和比例:
灵活就业社保的缴费金额因地区和具体法规要求而异。以北京为例,养老保险缴费比例为20%,月最低缴费金额为1265.2元
缴费比例:公司承担大头,员工个人只需缴纳小部分。如果缴纳基数越高,个人承担的金额也会越高,同时退休后养老金也会更高。
户籍限制:
灵活就业社保:一般是两险,医疗保险和养老保险。个别城市可以交三险,多交一个失业险。
职工社保是由单位和个人共同缴纳。
险种不一样:
灵活就业社保:主要涵盖养老保险和医疗保险,部分地区可能还包括失业保险。
职工社保则包括医疗保险、养老保险、生育保险、失业保险和工伤保险,即通常所说的“五险”。
退休年龄:
自由职业社保的缴费要求则相对灵活,可以根据自身情况选择缴费基数和缴费比例,但同样需要达到一定的缴费年限才能享受相应的待遇。
职工社保:领取养老金一般要求男职工60周岁,女干部55周岁,女职工50周岁。
生育待遇不同:
在河北省,灵活就业人员不能享受生育津贴。生育津贴是相关法规对职业妇女因生育而离开工作岗位期间,给予的生活费用;而灵活就业人员没有固定的用人单位,自然就不能享受生育津贴。
?职工社保生育险待遇主要包括以下几个方面?:
生育津贴?:生育津贴是职工按照相关法规要求享受产假或者计划生育手术休假期间获得的工资性补偿。
?生育医疗费用?:包括产前检查、住院分娩和计划生育手术等费用。
一次性营养补助?:这是职工生育或妊娠满7个月引产时的补助。
计划生育手术医疗费用?:包括放置或取出宫内节育器、经宫腔镜取环术等费用。
产假期间生育并发症和计划生育手术当期并发症的医疗费用?:这些费用也可以由生育保险基金支付?。
?生育当期合并症的医疗费用?:在生育过程中发生的合并症医疗费用也可以由生育保险基金支付?。
男职工配偶的生育护理假补贴?:如果参保的男职工其配偶为农业家庭户且未参加生育保险,在生育时男职工享受的生育护理假补贴?。
退休后的待遇:
养老保险待遇:灵活就业人员在达到法定退休年龄且缴费满足法规要求年限后,可以按月领取基本养老金,享受与企业职工相同的待遇。
医疗保险待遇:在参保期间,灵活就业人员因病住院或进行门诊治疗时,可以享受医疗报销待遇
基本养老保险:职工基本养老保险的待遇主要包括按月领取的基本养老金,该养老金根据法规要求计发,并享受正常调整待遇。
基本医疗保险:参加职工基本医疗保险的个人,达到法定退休年龄时累计缴费达到法规要求年限的,退休后不再缴纳基本医疗保险费,享受基本医疗保险待遇。这包括医疗费用中应当由基本医疗保险基金支付的部分,由社会保险经办机构与医疗机构、药品经营单位直接结算。
工伤保险:职工因工作原因受到意外伤害或者患职业病,且经工伤认定的,享受工伤保险待遇。其中,经劳动能力鉴定丧失劳动能力的,享受伤残待遇。
失业保险:为失业人员提供一定期限内的失业补助金,帮助其渡过失业期。
生育保险:为女性职工提供生育期间的医疗和津贴等。