吉林吉林公布2023年养老金计发基数,退休养老金涨多少怎么算?据新社通app显示,吉林吉林2023年职工养老金计发基数终于迎来公布——2023年吉林吉林企业职工养老金计发基数为7726.67元。比上一年增加122.42元,增长1.61%。
据新社通app获悉,最新吉林吉林养老金计发基数公布啦!2024年养老金重算补差正在推进,对于2023年新退休人员来说,吉林吉林养老金重算补发是大家十分关注的,目前全国大部分地区公布了2023年养老金计发基数,那么,吉林吉林养老金计发基数公布后2023年新退休人员补差怎么算?哪些人可以参与重算补发呢?下面就随新社通app小编一起来看看详情吧。

2023年最新吉林吉林养老金计发基数是多少?
吉林吉林2023年养老金计发基数为7726.67元/月,与2022年的养老金计发基数7604.25元相比,2023年的基数增加了122.42元,增幅1.61%。对今年退休的人员来说是一个好消息。随着计发基数的调整,部分退休人员的养老金将会进行重算补发,以确保他们能够按照新的计发基数领取养老金。
全国2023年养老金计发基数排名前十的城市,看看有你的城市吗?在这里简单分享一下:

吉林吉林养老金重算补发的资格条件是什么?
养老金重算补发的条件主要包括以下几个方面:
退休时间:养老金重算补发通常针对本年度办理退休手续的人员。具体来说,如果你是在本年度内退休,并且退休时采用的养老金计发基数不是最新的(例如,你退休时采用的是上一年的计发基数),那么你可能符合重算补发的条件。
计发基数公布时间:通常,养老金重算补发是针对在本年度计发基数公布之前退休的人员。这是因为这些人员在退休时领取的养老金是按照旧的计发基数计算的,而新的计发基数公布后,他们的养老金需要进行重新计算并补发差额。
正常发放状态:退休人员需要处于养老金正常发放状态,即按时进行养老待遇认证,并正常领取每月的养老金。如果因为某些原因(如未进行认证、欠费等)导致养老金停发,那么可能无法享受重算补发的待遇。
缴费记录:退休人员需要满足一定的缴费记录要求,即交够能领养老金的最低年限。同时,不能有不良记录和违法行为,如服刑等,这些都会影响养老金的发放和重算补发。
参加职工养老保险:只有参加职工养老保险的退休人员才能享受养老金重算补发的待遇。居民退休人员的养老金调整另有法规。
请注意,以上条件可能因地区和方案差异而有所不同。具体是否符合养老金重算补发的条件,建议咨询当地社保部门或相关机构进行确认。
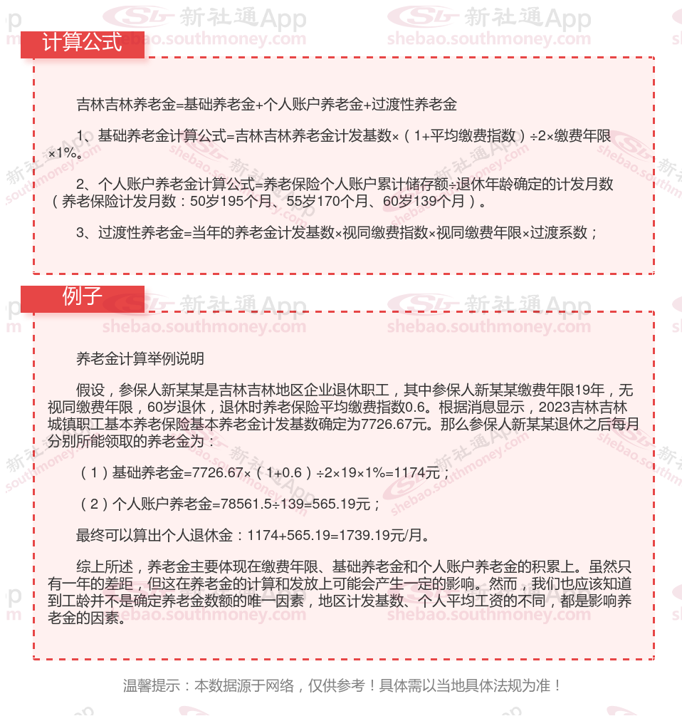
2024年吉林吉林养老金重算后补发多少的计算公式(举例说明)
吉林吉林养老金计发基数公布,会安排重新核算养老金,并进行差额补发,少数地区可能会延迟到次年才补发到位。
养老金有多少补发呢?举个例子
如果您是2023年1月吉林吉林退休的,个人平均缴费指数为0.6,缴费年限为35年,11月重算补发,补发1-10月共10个月差额,据新社通app计算器显示:
原基础养老金=7604.25×(1+0.6)÷2×35×1%=2129.19元
新基础养老金=7726.67×(1+0.6)÷2×35×1%=2163元
补发差额=(2163-2129.19)=33.81元/月×补发10个月=338.1元
综上,这个例子基础养老金一共能补发338.1元。
各地公布的养老金计发基数不同,个人情况也因人而已,重算补发金额也各人不同,但能确定的是,养老金计发基数肯定上调,调整金额接下来几个月会陆续补发到位!
温馨提示:本数据仅供参考!具体需以当地有关法规为准!
以上就是吉林吉林养老金计发基数的全部内容,希望对你有帮助,欢迎关注新社通app解锁更多社保专业资讯。