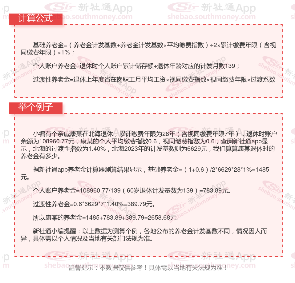
退休人员养老工资计算方法2024:
退休人员养老金由基础养老金和个人账户养老金组成
月基础养老金=(全省上年度所有职工的月平均工资 本人指数化月平均缴费工资)÷2乘缴费年限乘1%。
个人账户养老金=个人账户储存额÷预计领取月数。
2006年6月30日之前的视同缴费年限过渡性养老金=视同缴费账户总额÷120;2006年之后的视同缴费年限过渡性养老金=视同缴费账户总额÷计发月数。

灵活就业社保和职工社保有哪些区别
险种不一样:
社保只参加养老保险和医疗保险,部分地区可参加失业保险
在职职工则须缴纳养老保险、医疗保险、工伤保险、生育保险以及失业保险这五大类。
户籍限制:
灵活就业人员可以选择在户籍地或就业地参加职工基本养老保险。具体方式有两种:
1?、以个人身份参加企业职工基本养老保险?:缴费由个人承担,可以在参保地所在省全口径城镇单位就业人员平均工资的60%至300%之间选择适当的缴费基数,缴费比例为20%,可选择按月、按季度、按半年、按年等方式缴纳。可以根据个人情况灵活选择中断或恢复缴费,前后缴费年限合并计算,不会因中断而减损权益。达到法定退休年龄且满足最低缴费年限条件的,可按月领取基本养老金,享受的待遇与企业职工一样?。
2?、在户籍地参加城乡居民基本养老保险?:缴费方式按年、按档次缴纳,缴费档次按照当地人社部门公布数额为准?
职工社保:就是在做打工人交的社保,跟公司签订正式的劳动合同,社保是由公司和个人一起交。
退休后的待遇:
养老保险待遇:灵活就业人员在达到法定退休年龄且缴费满足法规要求年限后,可以按月领取基本养老金,享受与企业职工相同的待遇。
医疗保险待遇:在参保期间,灵活就业人员因病住院或进行门诊治疗时,可以享受医疗报销待遇
基本养老保险:职工基本养老保险的待遇主要包括按月领取的基本养老金,该养老金根据法规要求计发,并享受正常调整待遇。
基本医疗保险:参加职工基本医疗保险的个人,达到法定退休年龄时累计缴费达到法规要求年限的,退休后不再缴纳基本医疗保险费,享受基本医疗保险待遇。这包括医疗费用中应当由基本医疗保险基金支付的部分,由社会保险经办机构与医疗机构、药品经营单位直接结算。
工伤保险:职工因工作原因受到意外伤害或者患职业病,且经工伤认定的,享受工伤保险待遇。其中,经劳动能力鉴定丧失劳动能力的,享受伤残待遇。
失业保险:为失业人员提供一定期限内的失业补助金,帮助其渡过失业期。
生育保险:为女性职工提供生育期间的医疗和津贴等。
影响退休金数额的诸多因素共同作用于个人的退休生活规划,它们不仅反映了个人在职期间的贡献和积累,还体现了社会对退休人员的关怀。