2024养老金计算方法:
养老金通常是有基础养老金,个人账户养老金以及过渡性养老金来进行组成的。
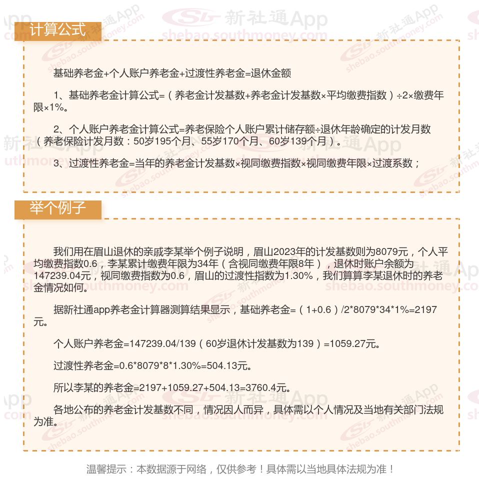
基本养老金=当地上年度在岗职工月平均工资×20/100 实际缴费工资累计额的11%/10年×12月(/代替除号)。
个人账户养老金的计算。个人账户养老金=个人账户累计储存额÷计发月数(例:50岁195个 月、60岁139个月)。
过渡性养老金:给“中人”的特别补偿。
过渡性养老金是针对那些在新的要求实施前参加工作的人员的特别补偿。它的计算相对复杂,需要参考当地的相关法规。但总的来说,它是为了补偿你以前的工龄而设立的。

单位公司买社保和个人买社保有什么区别?
险种不一样:
灵活就业人士参与了社会基本保险体系中的养老保险及医疗保险两个项目。
职工社保:包括养老保险、医疗保险、工伤保险、生育保险和失业保险,通常称为“五险”。
缴费基数和比例:
灵活就业社保的缴费基数通常为60%-300%,供个人选择,个人需要缴纳全部的金额。
职工社保:缴费基数为本人上年度月平均工资,养老保险个人缴费比例为8%,企业缴费比例为16%,其他险种比例各异。
户籍限制:
灵活就业人员基本养老保险:年满16周岁以上,依托互联网平台实现就业且未与平台企业建立劳动关系的网约配送员、网约车驾驶员、货车司机、互联网营销师等新型就业形态劳动者;尚未达到法定退休年龄的无雇工的个体工商户、未在用人单位参加基本养老保险的非全日制从业人员以及我国和我省要求的其他灵活就业人员。各类用人单位及其职工按法规应当参加城镇职工基本养老保险,个体灵活就业人员自愿选择参加城镇职工基本养老保险;
职工社保的参保对象主要是与用人单位建立了劳动关系的职工?,包括企业职工、事业单位工作人员等
(备注:数据仅供参考,具体以当地有关法规为准)