交了这么多年社保你知道我们退休后能领多少钱吗?根据最新的社保退休金在线计算器,职工退休时的社保退休金由两部分组成:社保退休金=基础社保退休金+个人账户社保退休金。
山东菏泽2024年退休能领取多少养老金?据新社通app获悉,越来越多的人们认识到了养老金的重要性,参加养老保险的人数也是越来越多了。养老金每年一般还会有调整,所以参保人实际领取的养老金金额可能会更高,也可能会低一些。因此具体可以领取多少养老金,就还应当以当地实际法规为准。那么,每个月交那么多社保,2024年退休到底能领多少钱?下面随新社通app小编一起来看看详情。
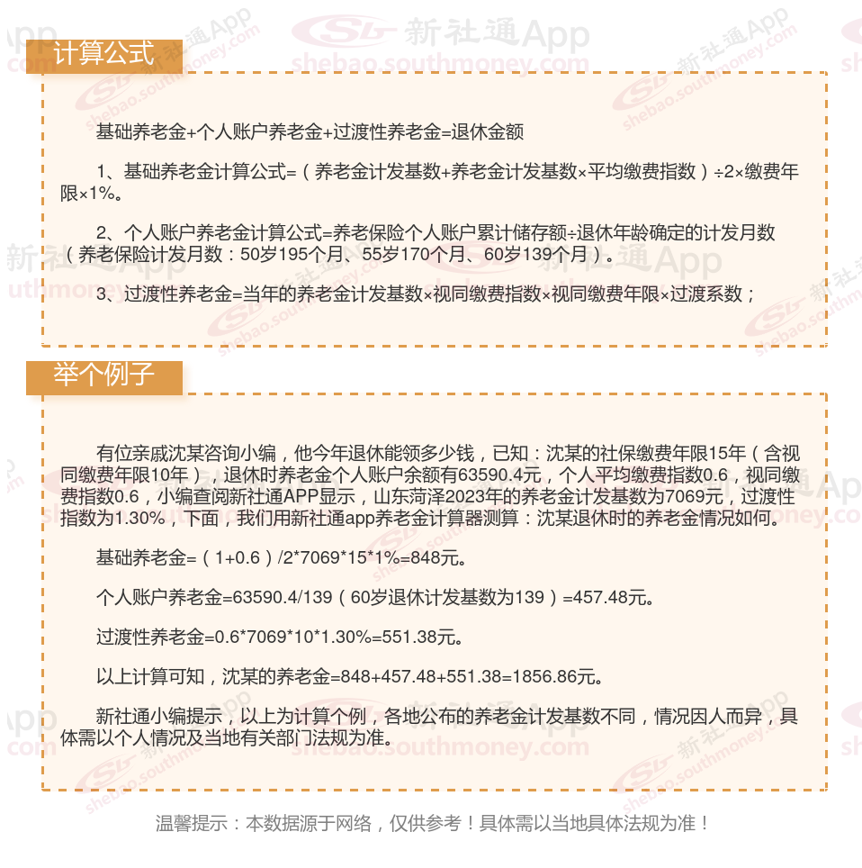
山东菏泽退休工资养老金计算方法及公式2024年最新(举例说明)

》点击新社通app养老金计算器,轻松测算你的养老金!
山东菏泽退休领取养老金的条件是什么?
根据有关法规:“参加基本养老保险的个人,达到法定退休年龄时累计缴费满十五年的,按月领取基本养老金。 参加基本养老保险的个人,达到法定退休年龄时累计缴费不足十五年的,可以缴费至满十五年,按月领取基本养老金;也可以转入新型农村社会养老保险或者城镇居民社会养老保险,按照法规享受相应的养老保险待遇。”
其养老金的领取条件为:
1、本人达到法定退休年龄并办理了退休手续;
2、所在单位和个人依法参加基本养老保险并履行缴费义务;
3、个人累计缴费时间满15年。
山东菏泽养老金计发基数是多少?附全国各地养老金计发基数排名前十,看看有哪些城市!
山东菏泽2023年养老金计发基数为7069元/月,与2022年的养老金计发基数6633元相比,2023年的基数增加了436元,增幅6.57%。对今年退休的人员来说是一个好消息。随着计发基数的调整,部分退休人员的养老金将会进行重算补发,以确保他们能够按照新的计发基数领取养老金。

温馨提示:本数据源于网络,仅供参考!具体需以当地具体法规为准!
以上就是全部内容,希望对你有帮助,欢迎关注新社通app解锁更多社保专业资讯。