交了这么多年社保你知道我们退休后能领多少钱吗?根据最新的社保退休金在线计算器,职工退休时的社保退休金由两部分组成:社保退休金=基础社保退休金+个人账户社保退休金。
2024年四川雅安退休工资多少钱一个月?本文介绍了2024年养老金的计算方法。养老金的数额与缴纳养老保险的年限密切相关,但具体的计算还需要参照养老金的计算公式。下面新社通小编带您了解2024年养老金的计算方法的详情。
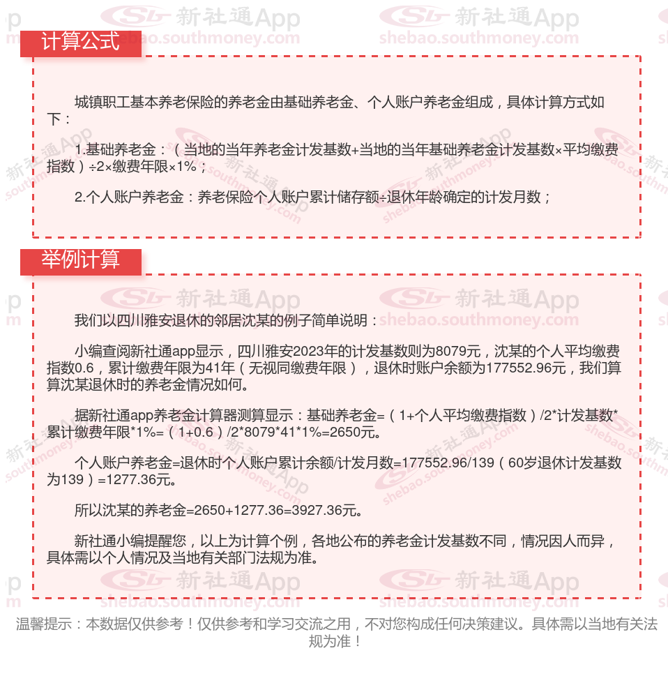
四川雅安退休工资养老金计算方法及公式2024年最新(举例说明)

》点击新社通app养老金计算器,轻松测算你的养老金!
四川雅安退休领取养老金的条件是什么?
四川雅安领取养老金的条件主要包括以下几点:
1.达到法定退休年龄。对于男性来说,通常是60周岁;对于女性工人(生产操作岗位),通常是50周岁;对于女性(管理和技术岗位),通常是55周岁。
2.累计缴费年限满15年。个人需参加基本养老保险并完成法规的缴费年限,如果累计缴费不满15年,其个人账户储存额将一次性支付给本人,并终止养老保险关系。
3.办理退休手续。在满足上述条件后,需经劳动有关部门批准,并办理相应的离退休手续。
此外,还有一些特殊情况允许提前退休,如从事特殊工种(如高空、井下、高温等劳动)或因病或非因工致残等情况下,可能允许在低于正常退休年龄时领取养老金。这些条件是全国性的基本标准,具体情况可能因地区而异,建议咨询当地的社保机构或相关部门以获取最准确的信息。
四川雅安养老金计发基数是多少?附全国各地养老金计发基数排名前十,看看有哪些城市!
四川雅安2023年养老金计发基数为8079元。这一数据相比于2022年的养老金计发基数7822元,2023年的基数增加了257元,增长率约为3.29%。养老金计发基数是计算退休人员基本养老金的重要参数之一,它直接影响到退休人员的基本养老金待遇水平。

温馨提示:本数据仅供参考!仅供参考和学习交流之用,不对您构成任何决策建议。具体需以当地有关法规为准!
以上就是全部内容,希望对你有帮助,欢迎关注新社通app解锁更多社保专业资讯。