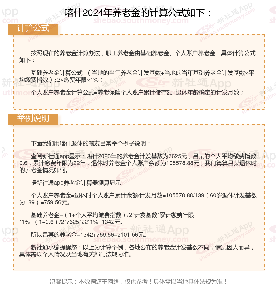
退休人员的养老金=个人账户养老金+基础养老金
基础养老金=(1+个人平均缴费指数)/2*计发基数*累计缴费年限*1%
个人账户养老金=退休时个人账户累计余额/计发月数

养老金待遇主要跟什么有关?
缴费基数:缴费基数越高,个人账户储存额就越多,从而影响到退休金的计发金额。高基数缴费也是提高退休金的重要因素之一。
退休年龄:退休年龄是影响养老金计发月数的关键因素。根据要求,不同的退休年龄对应着不同的计发月数。一般来说,退休年龄越晚,计发月数越小,而个人账户养老金的数额就会相应提高。这是因为晚退休意味着个人有更多的时间继续缴纳养老保险并累积个人账户余额,从而增加了未来领取的养老金数额。
缴费年限:缴费年限是计算养老保险金的重要因素,缴费年限越长,养老保险金越高。
退休地点的不同,会导致养老金的计算基础存在差异。例如,像北京和上海这样的大城市,由于其经济发达,养老金的计算基数相对较高,因此在这类一线城市退休的人,往往能够享受到更高水平的养老金。
温馨提示:本数据仅供参考!具体需以当地有关法规为准!