交了这么多年社保你知道我们退休后能领多少钱吗?根据最新的社保退休金在线计算器,职工退休时的社保退休金由两部分组成:社保退休金=基础社保退休金+个人账户社保退休金。
据新社通app获悉,云南大理养老保险是为了保证人们在老年时能够拥有稳定的经济来源,确保基本生活需求得到满足。然而,很多人并不清楚如何计算自己未来能够领取多少养老金?云南大理养老保险要交多少钱?下面,我们将详细介绍养老保险金的计算方法及在线计算器。
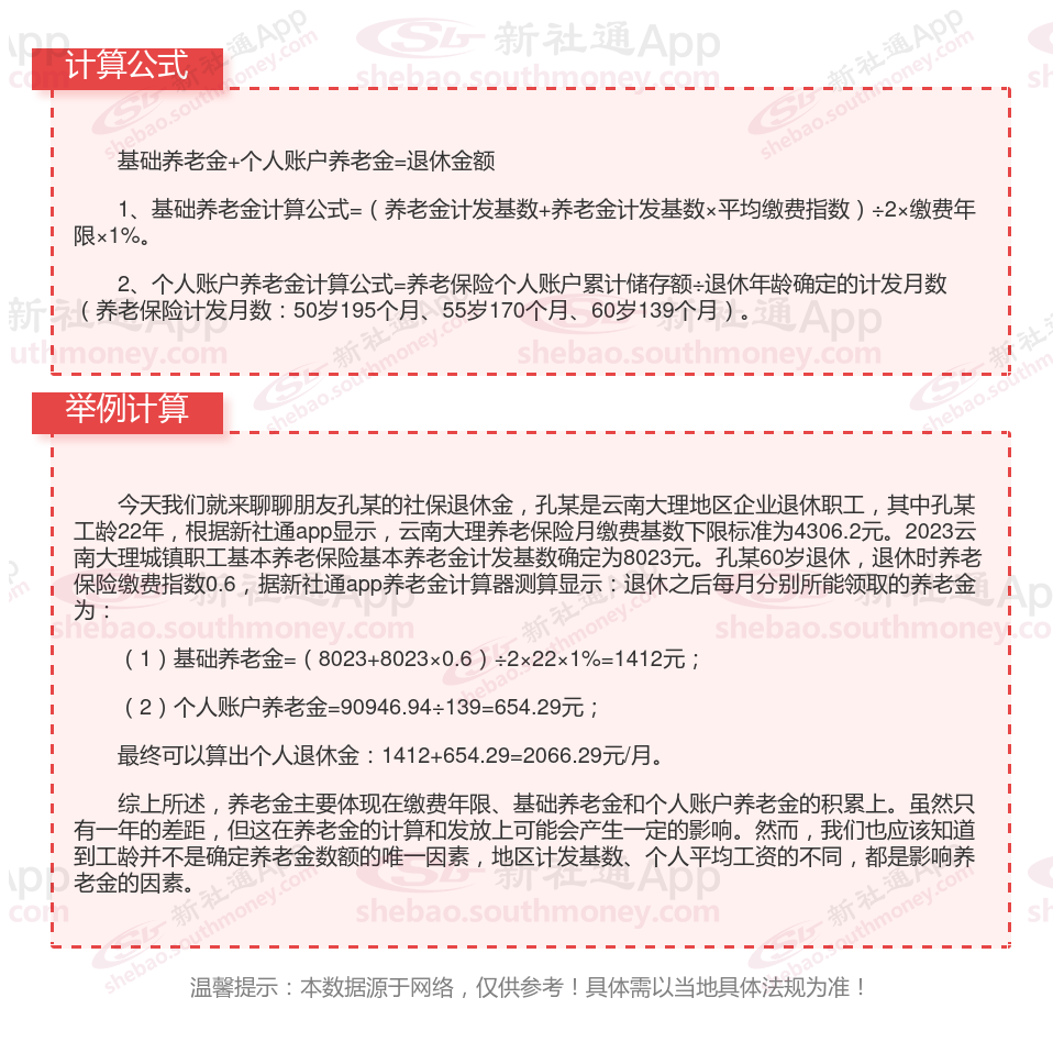
云南大理退休工资养老金计算方法及公式2024年最新(举例说明)

》点击新社通app养老金计算器,轻松测算你的养老金!
云南大理退休领取养老金的条件是什么?
云南大理养老金领取条件主要包括以下几点:
达到法定退休年龄:这是领取养老金的基本前提。目前,我国的企业职工法定退休年龄为男职工60岁,从事管理和科研工作的女职工55岁,从事生产和工勤辅助工作的女职工50岁。对于自由职业者和个体工商户的女性,退休年龄为55周岁。
累计缴费年限满15年:个人需要参加基本养老保险并完成法规的缴费年限。如果累计缴费不满15年,其个人账户储存额将一次性支付给本人,并终止养老保险关系。
办理退休手续:在满足上述条件后,还需要经过劳动有关部门的批准,并办理相应的离退休手续。
请注意,虽然满足了上述基本条件,但养老金的具体领取金额还会受到其他因素的影响,如缴费年限、缴费金额、个人账户余额等。另外,一些特殊情况也可能影响养老金的领取,例如从事特殊工种或因病或非因工致残等情况下,可能允许在低于正常退休年龄时领取养老金。
最后,不同地区的具体方案可能有所不同,因此在具体操作时,可以咨询当地的社保机构或相关部门,以获取最准确的信息。
云南大理养老金计发基数是多少?附全国各地养老金计发基数排名前十,看看有哪些城市!
云南大理2023年养老金计发基数为8023元。这一数据相比于去年的基数(7767元),今年增长了256元,涨幅达到了3.3%。养老金计发基数的确定,对于退休人员来说具有重要意义。它直接影响到退休人员的基本养老金待遇水平。随着计发基数的增长,退休人员的基本养老金也会相应增加。

温馨提示:本数据源于网络,仅供参考!具体需以当地具体法规为准!
以上就是全部内容,希望对你有帮助,欢迎关注新社通app解锁更多社保专业资讯。