交了这么多年社保你知道我们退休后能领多少钱吗?根据最新的社保退休金在线计算器,职工退休时的社保退休金由两部分组成:社保退休金=基础社保退休金+个人账户社保退休金。
湖北黄石社保退休拿多少钱一个月?在人口老龄化的浪潮下,养老金问题逐渐浮出水面,成为大众关注的焦点。对于即将步入退休生活的人来说,了解2024年养老金的计算方法,无疑是规划未来生活的重要一环。养老金计算涉及多个因素,如缴费年限、缴费基数、当地经济水平等。参保人在规划退休生活时应充分了解自己的缴费情况和当地的养老金方案。下面新社通小编带您了解2024年养老金的计算方法的详情。
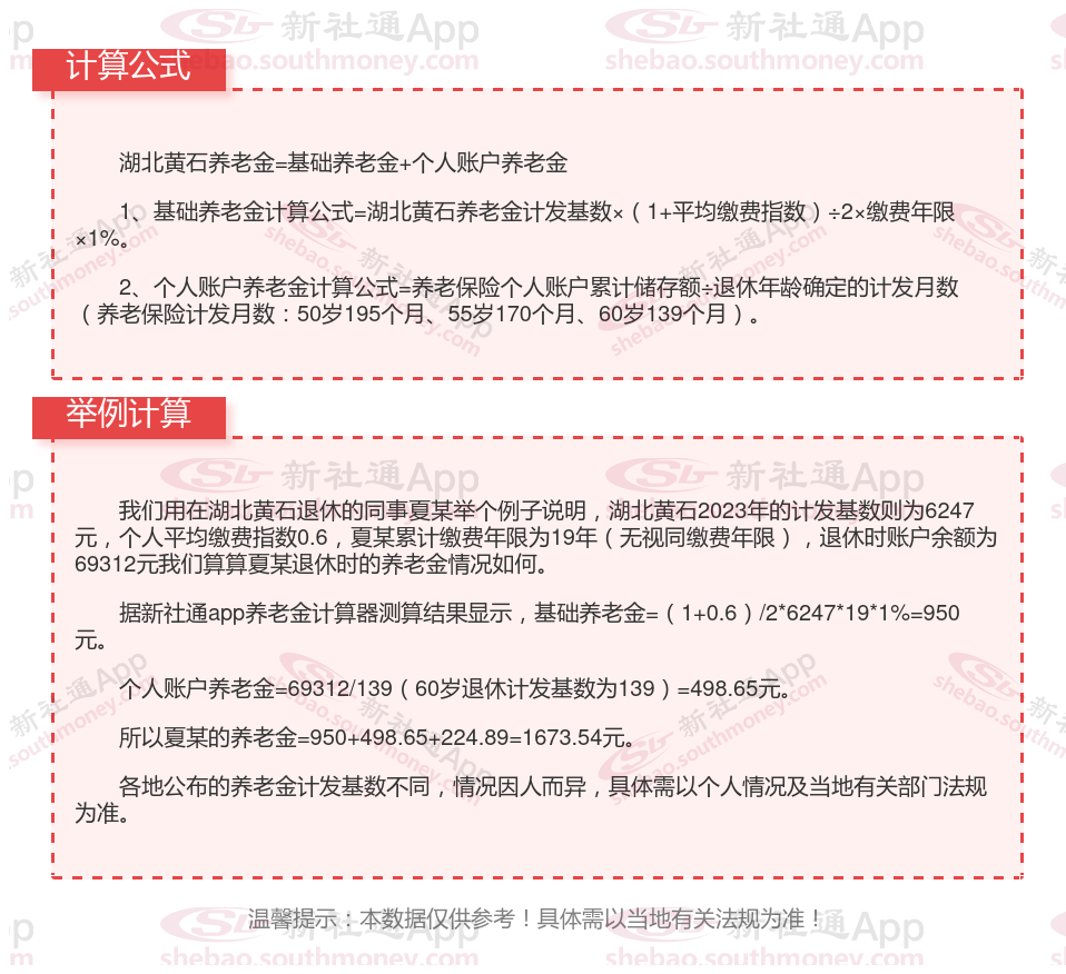
湖北黄石退休工资养老金计算方法及公式2024年最新(举例说明)

》点击新社通app养老金计算器,轻松测算你的养老金!
湖北黄石退休领取养老金的条件是什么?
职工按月领取基本养老金必须具备三个条件:
1、达到法定退休年龄,并已办理退休手续;
2、所在单位和个人依法参加养老保险并履行了养老保险缴费义务;
3、个人缴费至少满15年(过渡期内缴费年限包括视同缴费年限)。目前,我国的企业职工法定退休年龄为:男职工60岁;从事管理和科研工作的女职工55岁;从事生产和工勤辅助工作的女职工50岁,自由职业者、个体工商户女年满55周岁。
湖北黄石养老金计发基数是多少?附全国各地养老金计发基数排名前十,看看有哪些城市!
2023年湖北黄石的养老金计算基数设定为6247元,这一基数的确定对于计算当年退休人员的养老金具有关键性作用。涨幅情况:与2022年的养老金计发基数6171元相比,2023年的基数增加了76元,同比上涨了1.23%。

(备注:数据仅供参考,具体以当地有关法规为准)
以上就是全部内容,希望对你有帮助,欢迎关注新社通app解锁更多社保专业资讯。