新疆铁门关公布2023年养老金计发基数,退休养老金涨多少怎么算?据新社通app获悉,新疆铁门关2023年的全省城镇职工基本养老保险基本养老金计发基数。今年的养老金计发基数达到了7625元。去年是7089元,今年上涨了7.56%左右。
养老金计发基数对计发养老金待遇来说尤为重要,而计发基数由各地区根据当地上年度所有在岗职工月平均工资来进行确定。由于经济水平的持续发展,在岗职工的工资水平逐步提高,于是各地的养老金计发基数也随之变化。下面随新社通小编一起了解新疆铁门关养老金计发基数的详情。

2023年最新新疆铁门关养老金计发基数是多少?
新疆铁门关2023年的养老金计发基数为7625元/月。这一数字用于计算2023年度退休人员养老金的基数。
与2022年的养老金计发基数相比,2023年的养老金计发基数增长了536元,涨幅达到了7.56%。这一增长意味着在2023年1月至11月期间退休的人员,在其暂定退休待遇基础上,能够增加养老金。具体增加的额度会因人而异,但差异通常不大。
全国2023年养老金计发基数排名前十的城市,看看有你的城市吗?在这里简单分享一下:

新疆铁门关养老金重算补发的资格条件是什么?
养老金重算补发需要满足以下条件:
养老保险类型:
必须是职工养老保险的退休参保人。因为只有职工养老保险参保人的基础养老金是由统筹账户进行发放的,而统筹账户中的资金来源于用人单位所缴纳的养老保险费用。居民养老保险的基础养老金则是部分发放的补贴,并不来源于个人所缴纳的养老保险费用。
退休时间:
退休人员需要在本年度办理了退休手续。因为养老金重算补发是针对本年度退休人员进行发放,需要对于基础养老金进行重新计算。
同时,退休人员需要是在本年度计发基数公布之前退休的人员。因为本年度计发基数公布之后退休的人员,都是按照新的计发基数进行发放养老金的,没有重算补发的必要。
养老金发放状态:
退休人员需要处于养老金正常发放状态。退休人员需要定时开展养老待遇认证,以正常享受相应的养老金待遇。
缴费年限和缴费基数:
虽然这一点在参考文章中未直接提及,但通常养老金的发放和重算补发也会考虑到个人的缴费年限和缴费基数。例如,参考文章4提到缴纳养老保险满15年以及缴费基数要足额的条件,这些也是确保养老金正常发放和公平性的重要因素。
社会平均工资的调整:
如果是在上半年退休的,养老金会采用前年的社会平均工资来计算。等到上年度的社会平均工资统计出来之后,各地会重新核算并补发上半年的养老金差额。
养老金上调方案:
如果养老金上调方案公布后,符合条件的退休人员也可以在当年的养老金调整方案中重新核算并调整养老金待遇。
以上条件共同确保了养老金重算补发的公平性和合理性,同时也反映了我国对于退休人员生活的关心。
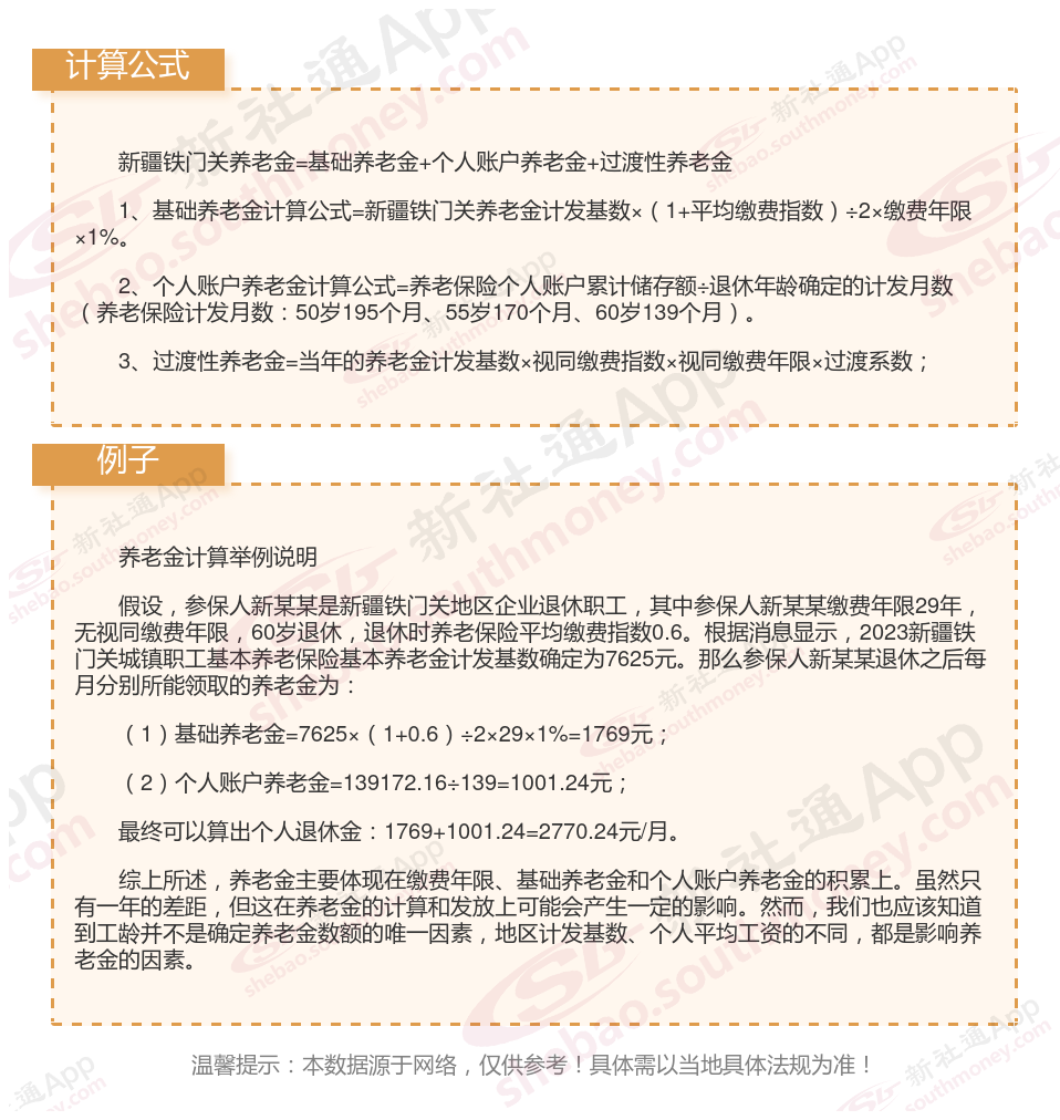
2024年新疆铁门关养老金重算后补发多少的计算公式(举例说明)
新疆铁门关养老金计发基数公布,会安排重新核算养老金,并进行差额补发,少数地区可能会延迟到次年才补发到位。
养老金有多少补发呢?举个例子
如果您是2023年1月新疆铁门关退休的,个人平均缴费指数为0.6,缴费年限为17年,3月重算补发,补发1-2月共2个月差额,据新社通app计算器显示:
原基础养老金=7089×(1+0.6)÷2×17×1%=964.1元
新基础养老金=7625×(1+0.6)÷2×17×1%=1037元
补发差额=(1037-964.1)=72.9元/月×补发2个月=145.8元
综上,这个例子基础养老金一共能补发145.8元。
各地公布的养老金计发基数不同,个人情况也因人而已,重算补发金额也各人不同,但能确定的是,养老金计发基数肯定上调,调整金额接下来几个月会陆续补发到位!
温馨提示:本数据源于网络,仅供参考!具体需以当地具体法规为准!
以上就是新疆铁门关养老金计发基数的全部内容,希望对你有帮助,欢迎关注新社通app解锁更多社保专业资讯。