交了这么多年社保你知道我们退休后能领多少钱吗?根据最新的社保退休金在线计算器,职工退休时的社保退休金由两部分组成:社保退休金=基础社保退休金+个人账户社保退休金。
黑龙江双鸭山退休金的计算方法是什么?据新社通app获悉,在社会保险日益完善的当今社会,除了需要对安全、健康投保,对于自己的晚年生活投保同样重要。我们通常会在15年内持续的参保养老保险,以保证在退休后能领取到相应的养老金。那么在黑龙江双鸭山个人缴纳养老保险可以领到多少钱呢?下面就让新社通app小编为您详细介绍一下。
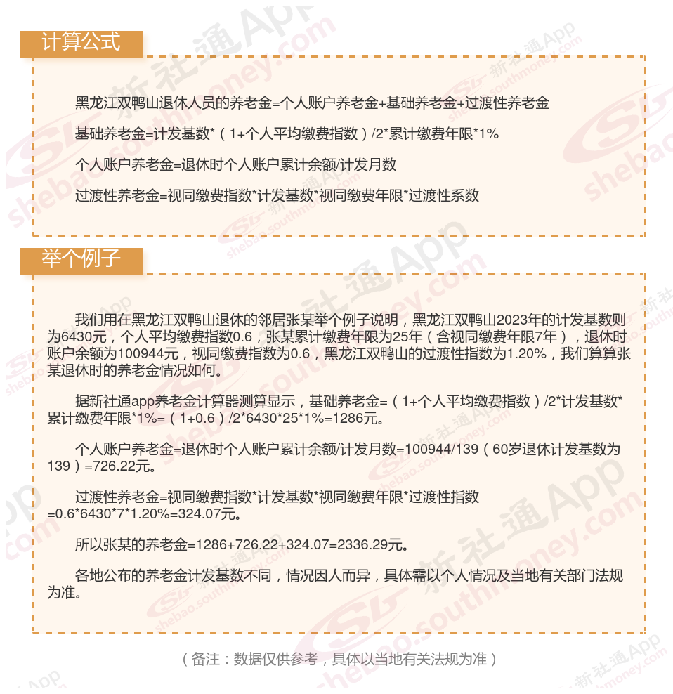
黑龙江双鸭山退休工资养老金计算方法及公式2024年最新(举例说明)

》点击新社通app养老金计算器,轻松测算你的养老金!
黑龙江双鸭山退休领取养老金的条件是什么?
黑龙江双鸭山养老金领取条件主要包括以下几点:
达到法定退休年龄:这是领取养老金的基本前提。目前,我国的企业职工法定退休年龄为男职工60岁,从事管理和科研工作的女职工55岁,从事生产和工勤辅助工作的女职工50岁。对于自由职业者和个体工商户的女性,退休年龄为55周岁。
累计缴费年限满15年:个人需要参加基本养老保险并完成法规的缴费年限。如果累计缴费不满15年,其个人账户储存额将一次性支付给本人,并终止养老保险关系。
办理退休手续:在满足上述条件后,还需要经过劳动有关部门的批准,并办理相应的离退休手续。
请注意,虽然满足了上述基本条件,但养老金的具体领取金额还会受到其他因素的影响,如缴费年限、缴费金额、个人账户余额等。另外,一些特殊情况也可能影响养老金的领取,例如从事特殊工种或因病或非因工致残等情况下,可能允许在低于正常退休年龄时领取养老金。
最后,不同地区的具体方案可能有所不同,因此在具体操作时,可以咨询当地的社保机构或相关部门,以获取最准确的信息。
黑龙江双鸭山养老金计发基数是多少?附全国各地养老金计发基数排名前十,看看有哪些城市!
黑龙江双鸭山2023年养老金计发基数为6430元/月,与2022年的养老金计发基数5865元相比,2023年的基数增加了565元,增幅9.63%。对今年退休的人员来说是一个好消息。随着计发基数的调整,部分退休人员的养老金将会进行重算补发,以确保他们能够按照新的计发基数领取养老金。

温馨提示:本数据仅供参考!具体需以当地有关法规为准!
以上就是全部内容,希望对你有帮助,欢迎关注新社通app解锁更多社保专业资讯。