交了这么多年社保你知道我们退休后能领多少钱吗?根据最新的社保退休金在线计算器,职工退休时的社保退休金由两部分组成:社保退休金=基础社保退休金+个人账户社保退休金。
退休人员注意,云南保山2024年养老金计算公式来了,快来看一下你能领多少钱吧!据新社通app获悉,养老金对于所有人来说都是非常重要的,对于年轻人来说,它是对晚年生活的提前安排,对于老年人来说它是重要的收入来源,也是退休后安享晚年的经济支柱。
可是有很多人并不清楚养老金是如何计算的,已经退休的人虽然每月领着养老金,但是并不清楚金额是如何得来的。其实养老金额度的计算是有一个标准公式的,即使在不同的地区数据有所不同,只要将自己所在地的数据代入即可准确计算出金额,下面我们就详细来了解一下。
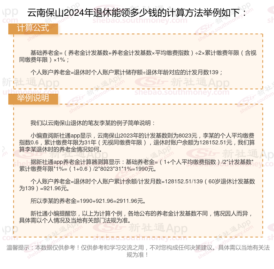
云南保山退休工资养老金计算方法及公式2024年最新(举例说明)

》点击新社通app养老金计算器,轻松测算你的养老金!
云南保山退休领取养老金的条件是什么?
领取养老金需满足以下条件:
首先,必须达到法定的退休年龄。具体而言,男性通常需要在年满60周岁时方可领取,而女性工人的退休年龄则通常为50周岁。对于担任管理和技术岗位的女性干部,退休年龄则定为55周岁。
其次,个人的基本养老保险缴费年限需累计满15年。若个人的累计缴费年限未能达到这一标准,则其个人账户中的储存额将一次性支付给本人,并终止其养老保险关系。
此外,还需办理退休手续。在满足了上述条件后,需经过劳动有关部门的批准,并完成相应的离退休手续。
值得注意的是,还有一些特殊情况下可以提前退休。例如,从事高空、井下、高温等特殊工种的人员,或因病或非因工致残的人员,可能在未达到正常退休年龄时即有资格领取养老金。
不过,以上所述仅为全国性的基本标准,具体的领取条件可能会因地区而异。因此,为确保获取最准确的信息,建议咨询当地的社保机构或相关部门。
云南保山养老金计发基数是多少?附全国各地养老金计发基数排名前十,看看有哪些城市!
云南保山2023年养老金计发基数为8023元。这一数据相比于去年的基数(7767元),今年增长了256元,涨幅达到了3.3%。养老金计发基数的确定,对于退休人员来说具有重要意义。它直接影响到退休人员的基本养老金待遇水平。随着计发基数的增长,退休人员的基本养老金也会相应增加。

温馨提示:本数据仅供参考!仅供参考和学习交流之用,不对您构成任何决策建议。具体需以当地有关法规为准!
以上就是全部内容,希望对你有帮助,欢迎关注新社通app解锁更多社保专业资讯。