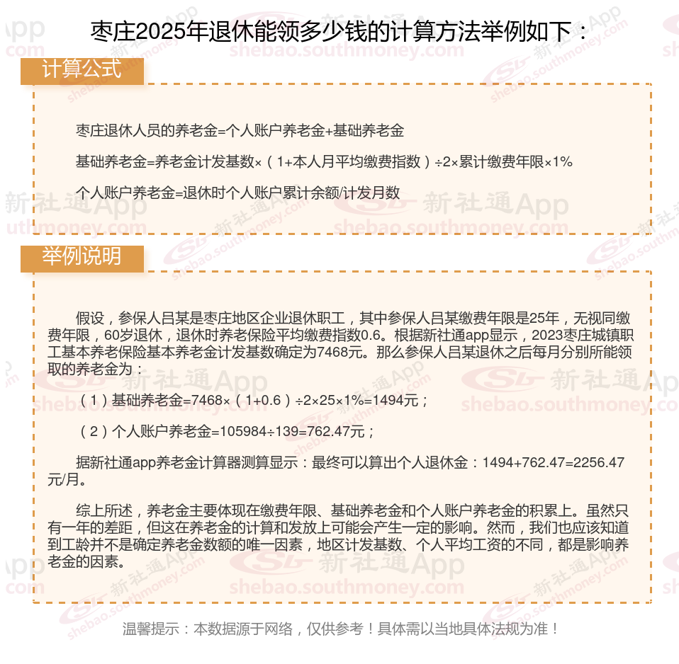
退休金计算方法2025:
基础养老金=(全省上年度在岗职工月平均工资+本人指数化月平均缴费工资)÷2×缴费期限×1%。
个人账户养老金=退休时个人账户累计储存额÷退休年龄对应的计发月数。

个人交社保与公司交社保的区别有哪些?
缴纳的险种数量不同:灵活就业人员社保只能缴纳“两险”,即:养老保险和医疗保险;企业员工社保需要缴纳“五险”,即:养老保险、失业保险、工伤保险、医疗保险、生育保险。
缴费比例不同:职工社保缴费的比例,除法定的比例以外,社保经办机构会根据单位的情况核定缴费比例。比如工伤保险是根据用人单位所处的行业和工伤发生的频次核定比例。而灵活就业人员的社保缴费比例和职工缴费比例是不一样的。
社保费用的承担主体不同:灵活就业人员社保费用全部由个人承担,企业员工社保费用由单位和个人根据要求的比例共同承担。
养老保险待遇:无论是职工社保还是灵活就业社保,参保人都可以在达到法定退休年龄并满足缴费年限要求后,按月领取基本养老金。养老金的计算方式相同,包括基础养老金和个人账户养老金两部分。
医疗保险待遇:两种社保都包括医疗保险,参保人可以在生病或受伤时享受相应的医疗报销待遇。
生育待遇不同:
参保女职工生育或终止妊娠当月按要求正常享受职工生育保险待遇,
且当前连续缴纳生育保险费六个月以上(含补缴)的,具备生育津贴申领条件;
连续缴费不足六个月的,可在满六个月后申领生育津贴。
领取生育津贴的当月应按要求正常享受职工生育保险待遇。
灵活就业人员是否可以领取生育津贴,取决于其是否缴纳了生育保险。
一般情况下,灵活就业人员自行缴纳的社保中只包含了基本养老保险和基本医疗保险,无法单独缴纳生育保险,因此无法享受生育津贴,只能在医疗保险账户状态正常的情况下,享受极少部分生育医疗费用的报销。但如果灵活就业人员缴纳了基本生育保险,就可以申请领取生育津贴。具体领取情况如下:
一、生育津贴的领取条件
灵活就业人员参加生育保险并享受生育保险待遇,应当符合相关法规要求,且连续缴纳生育保险费满一定时间(通常为6个月以上)。
二、生育津贴的计算方式
生育津贴的计算公式为:用人单位上年度职工月平均工资÷30(天)×假期天数。假期天数根据具体情况而定,包括正常产假、晚育假、难产假、多胞胎生育假以及流产假等。
退休年龄:
职工养老:一般情况下,男性年满60周岁,女管理层55岁,女基层人员50岁。
灵活就业社保:男性年满60周岁,女性年满55周岁。
温馨提示:本数据源于网络,仅供参考!具体需以当地具体法规为准!