交了这么多年社保你知道我们退休后能领多少钱吗?根据最新的社保退休金在线计算器,职工退休时的社保退休金由两部分组成:社保退休金=基础社保退休金+个人账户社保退休金。
随着社会不断发展,人们对于养老金越来越重视,可以说养老金已经逐渐成为退休人员晚年生活的重要收入来源。据2024年有关消息显示,2024年养老金将会继续提升,按照先行的养老保险新规,将会采取多缴多得、长缴多得的计算方式,也就是说缴费基数越高、缴费年限越长,未来能够获得养老金就会越多。那么,广东深圳社保交满退休可以拿多少?下面新社通小编带您了解详情。
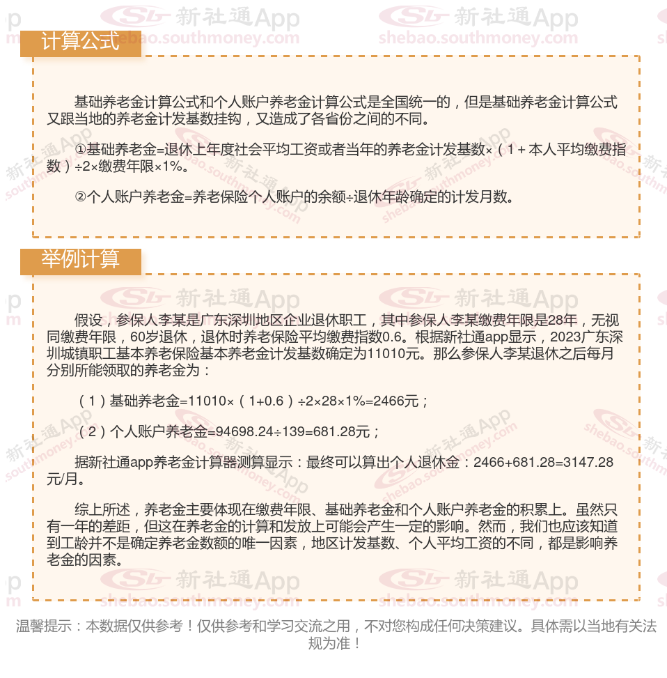
广东深圳退休工资养老金计算方法及公式2024年最新(举例说明)

》点击新社通app养老金计算器,轻松测算你的养老金!
广东深圳退休领取养老金的条件是什么?
职工按月领取基本养老金必须具备三个条件:
1、达到法定退休年龄,并已办理退休手续;
2、所在单位和个人依法参加养老保险并履行了养老保险缴费义务;
3、个人缴费至少满15年(过渡期内缴费年限包括视同缴费年限)。目前,我国的企业职工法定退休年龄为:男职工60岁;从事管理和科研工作的女职工55岁;从事生产和工勤辅助工作的女职工50岁,自由职业者、个体工商户女年满55周岁。
广东深圳养老金计发基数是多少?附全国各地养老金计发基数排名前十,看看有哪些城市!
广东深圳2023年养老金计发基数为11010元/月,与2022年的养老金计发基数10795元相比,2023年的基数增加了215元,增幅1.99%。对今年退休的人员来说是一个好消息。随着计发基数的调整,部分退休人员的养老金将会进行重算补发,以确保他们能够按照新的计发基数领取养老金。

温馨提示:本数据仅供参考!仅供参考和学习交流之用,不对您构成任何决策建议。具体需以当地有关法规为准!
以上就是全部内容,希望对你有帮助,欢迎关注新社通app解锁更多社保专业资讯。