交了这么多年社保你知道我们退休后能领多少钱吗?根据最新的社保退休金在线计算器,职工退休时的社保退休金由两部分组成:社保退休金=基础社保退休金+个人账户社保退休金。
2025陕西延安退休金领取标准大概能拿多少钱?据新社通app获悉,对于即将或已经步入退休年龄的“老人”来说,养老金的多少直接关系到他们的切身利益,但是很多人又不会计算自己的养老金,下面我们就一起来详细介绍陕西延安养老金的计算方法。
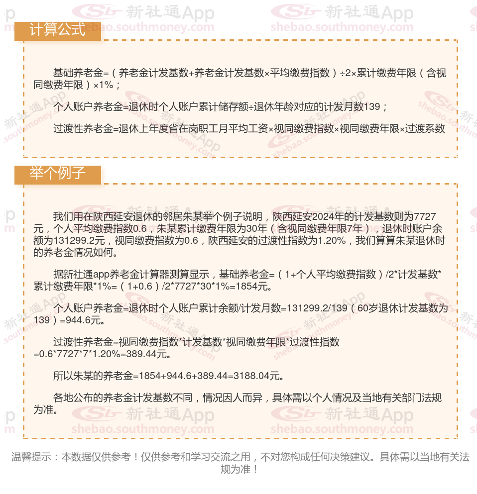
陕西延安退休工资养老金计算方法及公式2024年最新(举例说明)

》点击新社通app养老金计算器,轻松测算你的养老金!
陕西延安退休领取养老金的条件是什么?
领取养老金需满足以下条件:
首先,必须达到法定的退休年龄。具体而言,男性通常需要在年满60周岁时方可领取,而女性工人的退休年龄则通常为50周岁。对于担任管理和技术岗位的女性干部,退休年龄则定为55周岁。
其次,个人的基本养老保险缴费年限需累计满15年。若个人的累计缴费年限未能达到这一标准,则其个人账户中的储存额将一次性支付给本人,并终止其养老保险关系。
此外,还需办理退休手续。在满足了上述条件后,需经过劳动有关部门的批准,并完成相应的离退休手续。
值得注意的是,还有一些特殊情况下可以提前退休。例如,从事高空、井下、高温等特殊工种的人员,或因病或非因工致残的人员,可能在未达到正常退休年龄时即有资格领取养老金。
不过,以上所述仅为全国性的基本标准,具体的领取条件可能会因地区而异。因此,为确保获取最准确的信息,建议咨询当地的社保机构或相关部门。
陕西延安养老金计发基数是多少?附全国各地养老金计发基数排名前十,看看有哪些城市!
2023年陕西延安的养老金计算基数设定为7727元,这一基数的确定对于计算当年退休人员的养老金具有关键性作用。涨幅情况:与2022年的养老金计发基数7489元相比,2023年的基数增加了238元,同比上涨了3.18%。

温馨提示:本数据仅供参考!仅供参考和学习交流之用,不对您构成任何决策建议。具体需以当地有关法规为准!
以上就是全部内容,希望对你有帮助,欢迎关注新社通app解锁更多社保专业资讯。