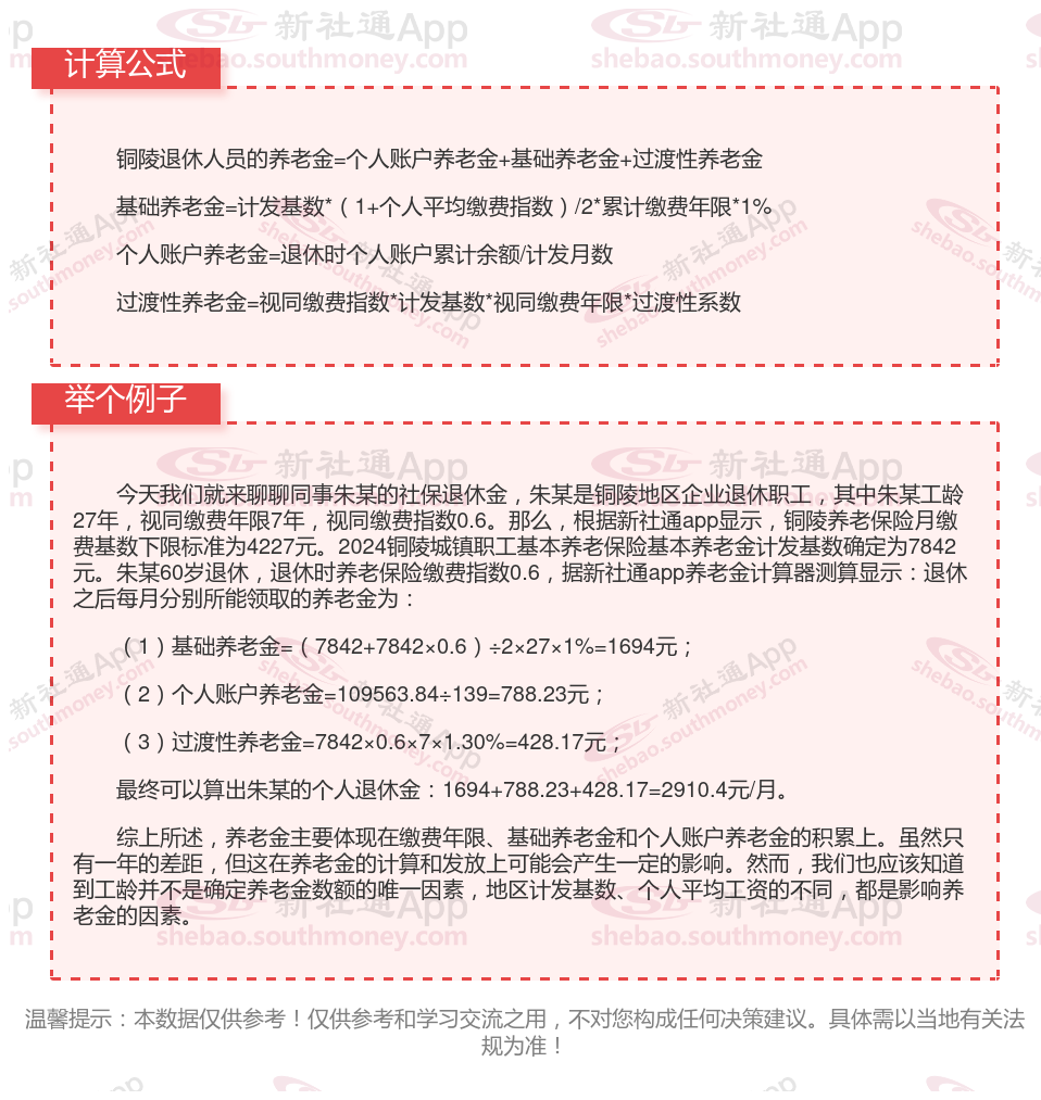
退休基本退休金计算方式如下:
基础养老金=(职工退休时当地上一年度在岗职工月平均工资+本人指数化月平均缴费工资)÷2×缴费年限(含视同缴费年限)×1%。
个人账户养老金月标准为个人账户储存额除以计发月数。计算公式为:个人账户养老金=参保人员退休时个人账户累计储存额÷计发月数。

灵活就业社保和职工社保区别是什么
险种不一样:
灵活就业社保主要包括基本养老保险和职工基本医疗保险。基本养老保险由个人缴纳,而职工基本医疗保险同样由个人按照我国相关法规缴纳。
社保,作为一项重要的社会保险体系,对于个人的生活保证和社会的稳定发展起着至关重要的作用。
户籍限制:
灵活就业养老:适用于无雇工的个体工商户、及其他自由职业者等灵活就业人员。
职工社保:适用于与企业签订正式劳动合同的职工,由公司和职工共同缴纳。
退休年龄:
灵活就业人员基本养老保险:以城镇个体工商户、自谋职业者以及采取各种灵活方式就业的参保人员男性年龄满60周岁、女性年龄满55周岁)时累计缴费满15年且待遇领取地在本经办机构的,由参保单位(灵活就业人员由档案托管单位或个人)向社保经办机构提出核定养老金申请。不少灵活就业人员,都曾经按“企业职工”参保缴费,而企业“女工人”岗位退休年龄为50岁。对于岗位和参保身份多次变动的女性灵活就业人员,其具体退休年龄如何判定,按当地社保要求执行;
职工社保设立最低缴费年限,达到缴费年限的退休后不再缴费即可享受基本医疗保险待遇,其医疗待遇标准总体上高于城乡居民社保。
温馨提示:本数据仅供参考!具体需以当地有关法规为准!