交了这么多年社保你知道我们退休后能领多少钱吗?根据最新的社保退休金在线计算器,职工退休时的社保退休金由两部分组成:社保退休金=基础社保退休金+个人账户社保退休金。
据新社通小编了解,2025年退休人员基本养老金仍然会继续增长,表述也跟往年一样,是“适当提高退休人员基本养老金,提高城乡居民基础养老金”。如果按照2024年的养老金调整情况来看,退休人员的人均养老金水平会增长3%,城乡居民养老保险的基础养老金水平会增长不低于20元。下面新社通小编带您了解山西长治2025年养老金的计算方法及影响因素的详情。
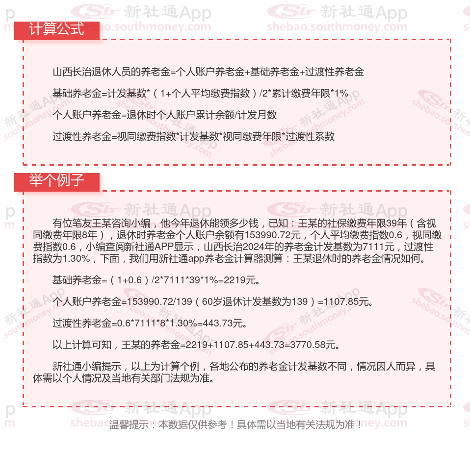
山西长治退休工资养老金计算方法及公式2024年最新(举例说明)

》点击新社通app养老金计算器,轻松测算你的养老金!
山西长治退休领取养老金的条件是什么?
参加养老保险的职工要领取养老金,必须同时符合两个条件才能每月领取:
1)达到法定退休年龄;
2)累积缴纳养老保险费满15年。
注意两者不是或者的关系。另外,如果累计缴费不满15年,那么在退休时可一次性领取个人账户中的累计部分的资金。
按照相关法规,我国法定的企业职工退休年龄是:男年满60周岁,女工人年满50周岁,女干部年满55周岁。从事井下、高空、高温、特别繁重体力劳动或其他有害身体健康工作(以下称特殊工种)的,退休年龄为男年满55周岁、女年满45周岁;因病或非因工致残,由医院证明并经劳动鉴定会确认完全丧失劳动能力的,退休年龄为男年满55周岁、女年满45周岁。
山西长治养老金计发基数是多少?附全国各地养老金计发基数排名前十,看看有哪些城市!
山西长治2023年养老金计发基数公布为7111元。这一数据用于核定2023年新退休人员的基本养老保险待遇。与2022年的养老金计发基数6897元相比,2023年增加了214元,增幅为3.1%。

(备注:数据仅供参考,具体以当地有关法规为准)
以上就是全部内容,希望对你有帮助,欢迎关注新社通app解锁更多社保专业资讯。