交了这么多年社保你知道我们退休后能领多少钱吗?根据最新的社保退休金在线计算器,职工退休时的社保退休金由两部分组成:社保退休金=基础社保退休金+个人账户社保退休金。
近日消息称,要适当提高退休人员基本养老金,同时也要提高城乡居民基础养老金。也就是说,2025年的退休人员养老金上涨已经敲定,有关适度上涨的表述也跟上年一样。退休养老金的上涨,哪些老人将更受益?那么,湖南岳阳社保交满退休可以拿多少?下面新社通小编带您了解详情。
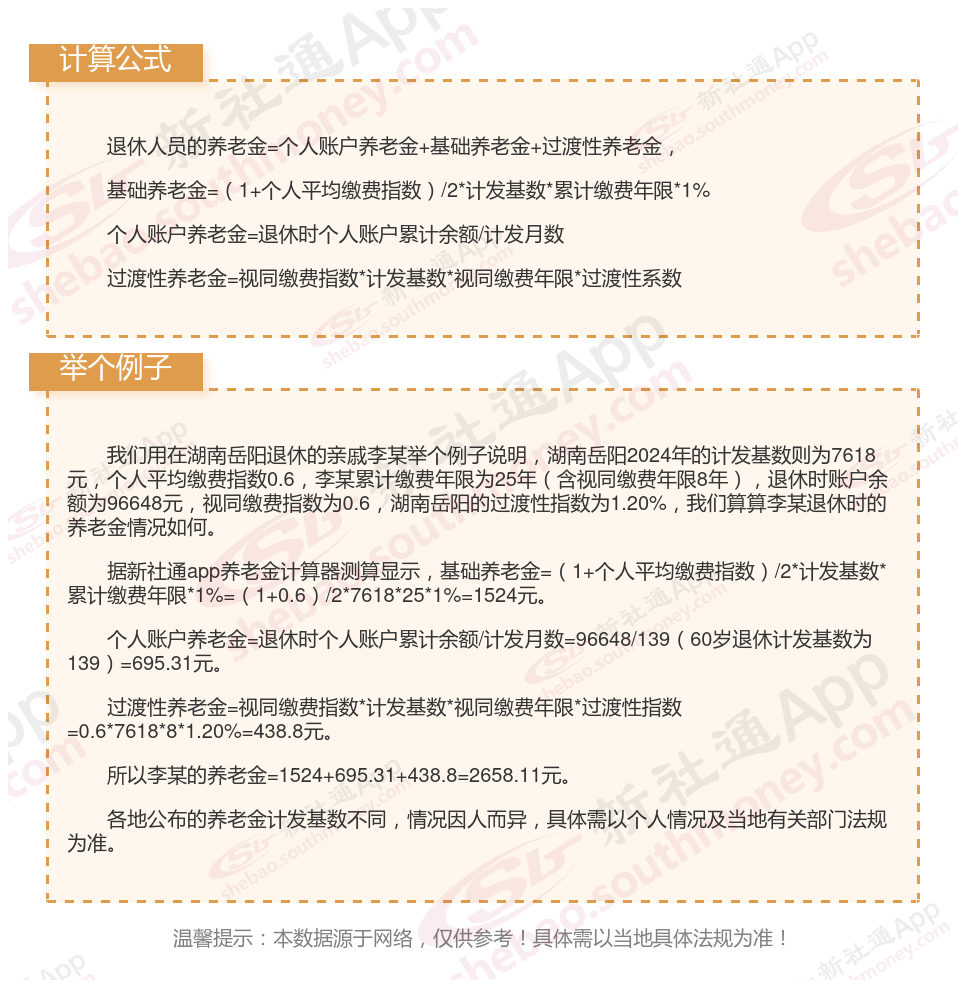
湖南岳阳退休工资养老金计算方法及公式2024年最新(举例说明)

》点击新社通app养老金计算器,轻松测算你的养老金!
湖南岳阳退休领取养老金的条件是什么?
根据有关法规:“参加基本养老保险的个人,达到法定退休年龄时累计缴费满十五年的,按月领取基本养老金。 参加基本养老保险的个人,达到法定退休年龄时累计缴费不足十五年的,可以缴费至满十五年,按月领取基本养老金;也可以转入新型农村社会养老保险或者城镇居民社会养老保险,按照法规享受相应的养老保险待遇。”
其养老金的领取条件为:
1、本人达到法定退休年龄并办理了退休手续;
2、所在单位和个人依法参加基本养老保险并履行缴费义务;
3、个人累计缴费时间满15年。
湖南岳阳养老金计发基数是多少?附全国各地养老金计发基数排名前十,看看有哪些城市!
据新社通app显示,湖南岳阳正式公布了本地的养老金计发基数,确定2023年退休人员养老金计发基数为7618元。
湖南岳阳去年的计发基数是7417元,可见今年7618元、是上涨了2.71%。

(备注:数据仅供参考,具体以当地有关法规为准)
以上就是全部内容,希望对你有帮助,欢迎关注新社通app解锁更多社保专业资讯。