退休后退休金计算方法2025:
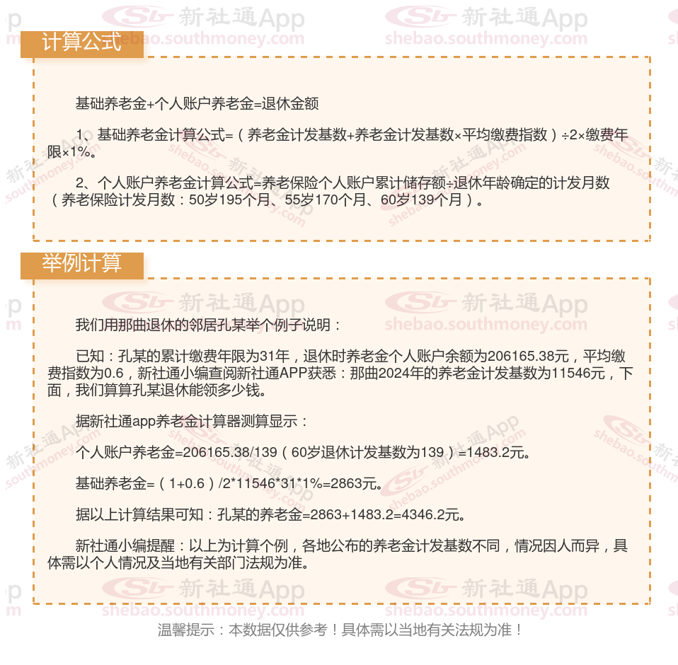
基础养老金计算公式为:(全省上年度在岗职工月平均工资+本人指数化月平均缴费工资)÷2×缴费期限×1%。
个人账户养老金部分,等于退休时养老保险个人账户的余额÷退休年龄确定的计发月数。
过渡性养老金:本人指数化月平均缴费工资乘以享受比例。1992年7月31日前缴费年限未超过二十五年的,其享受比例为:1992年7月31日前缴费年限乘以百分之一点二;1992年7月31日前缴费年限超过二十五年的,其享受比例为:1992年7月31日前缴费年限减去二十五后乘以百分之一,再加上百分之三十。

职工社保和灵活就业社保的区别有哪些?
缴纳的险种数量不同:灵活就业人员社保只能缴纳“两险”,即:养老保险和医疗保险;企业员工社保需要缴纳“五险”,即:养老保险、失业保险、工伤保险、医疗保险、生育保险。
缴费比例不同:职工社保缴费的比例,除法定的比例以外,社保经办机构会根据单位的情况核定缴费比例。比如工伤保险是根据用人单位所处的行业和工伤发生的频次核定比例。而灵活就业人员的社保缴费比例和职工缴费比例是不一样的。
退休年龄:
职工社保:领取养老金一般要求男职工60周岁,女干部55周岁,女职工50周岁。
2024年部分地区灵活就业人员,可以50周岁退休吗?目前法定退休年龄男性是要到60周岁才能够办理退休,很显然作为男性他不能够50周岁去办理退休,不论是作为灵活就业的男性,还是作为在职职工的男性,一律都要到60周岁才能够正常的去办理退休。而作为灵活就业的女性,能不能够50周岁退休呢?根据现行的法规要求,绝大多数地区只要是属于灵活就业的女性,要到55周岁退休,但是也有部分地区,关于灵活就业的女性作出了一个专门的法规,在符合相关法规要求条件下可以提早退休。
温馨提示:本数据源于网络,仅供参考!具体需以当地具体法规为准!