退休人员退休金计算方法2025:
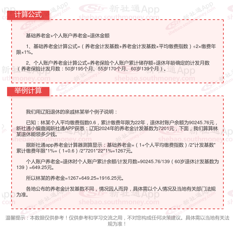
基础养老金=(全省上年度在岗职工月平均工资×a+本人指数化月平均缴费工资)÷2×缴费年限(含视同缴费年限)×1%。
个人账户养老金=个人账户储存余额/计发月数。

影响社保退休金的因素是什么?
缴费基数:缴费基数越高,个人账户累计储存额越多,个人账户养老金部分越高。
缴费年限在养老金计算中很重要,它跟基础养老金成正比,也就是说,缴费年限越长,基础养老金就越高,而且,它也会影响你的个人账户的积累。
对于实行个人账户的养老保险,个人账户的累积情况也会影响退休金的数额。个人账户中的资金主要来源于个人缴费和投资收益,累积的越多,退休后能够获得的退休金也就越高。