退休金计算方法2025:
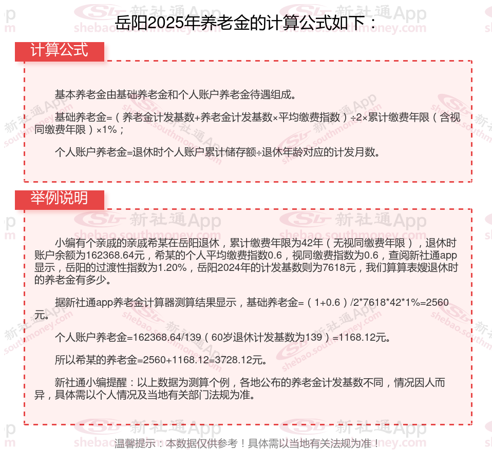
基础养老金=(全省上年度在岗职工月平均工资+本人指数化月平均缴费工资)÷2×缴费年限×1%=全省上年度在岗职工月平均工资(1+本人平均缴费指数)÷2×缴费年限×1%。
个人账户养老金:以个人账户储存额除以计发月数。计算公式为:个人账户养老金 = 参保人员退休时个人账户累计储存额 ÷ 计发月数。

社保需要交多少年才可以领养老金?
法定的企业职工退休年龄是男干部、职工年满60周岁,女干部年满55周岁,女职工年满50周岁。然而,对于从事井下、高温等繁重体力劳动或其他有害身体健康工作的职工,法定退休年龄是男职工年满55周岁,女职工年满45周岁。如果职工因病或非因工致残,完全丧失劳动能力,那么退休年龄为男职工年满50周岁,女职工年满45周岁。请注意,具体的退休年龄可能因方案调整、地区差异等因素而有所不同。因此,在规划退休计划时,建议咨询相关部门或专业人士以获取最准确的信息。
养老金无疑是大众瞩目的焦点,特别是对于那些即将或已经步入退休生活的人们而言,其数额的多少直接关系到他们日常生活的舒适程度。随着我国养老保险体系的逐步深化与改进,养老金的计算方式也在不断地更新调整。退休时间、缴费年限以及缴费基数的差异,均会对最终养老金的数额产生显著影响。