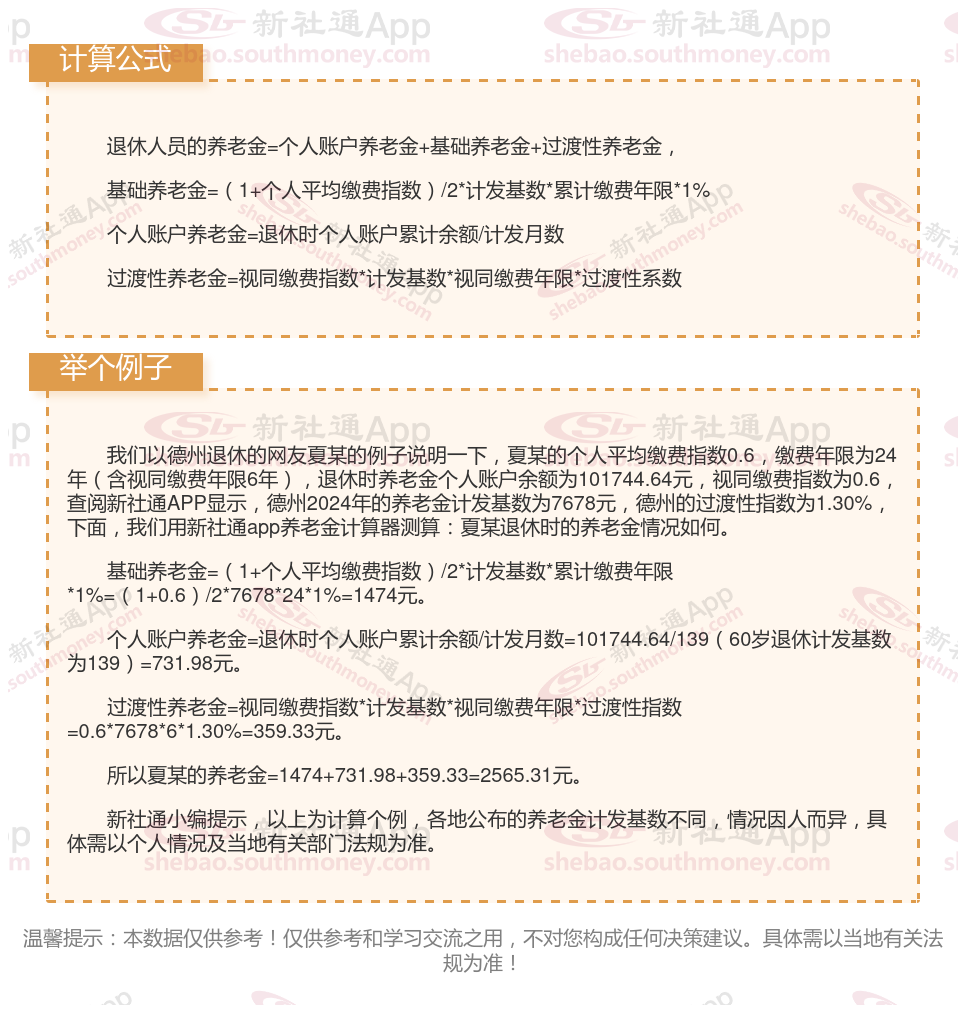
退休后退休金计算方法2025:
月基础养老金=(全省上年度所有职工的月平均工资 本人指数化月平均缴费工资)÷2乘缴费年限乘1%。
个人账户养老金=退休时个人账户储存额÷本人退休年龄相对应的计发月数。
过渡性养老金月标准以本人指数化月平均缴费工资为基数,“统账结合”前的缴费年限每满1年发给1.2%。计算公式为:过渡性养老金=本人指数化月平均缴费工资×统账结合前的缴费年限×1.2%

社保交够多少年才有退休金?
1、须满足退休年龄的要求。根据退休要求,退休年龄:女职工55岁和58岁,男职工63岁。
2、累计缴纳养老保险费满足最低缴费年限。
温馨提示:本数据仅供参考!仅供参考和学习交流之用,不对您构成任何决策建议。具体需以当地有关法规为准!