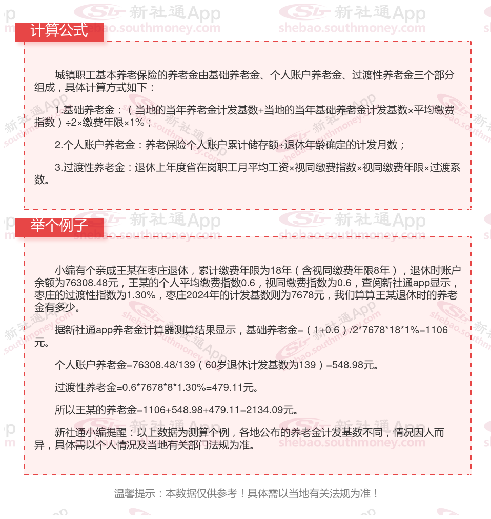
2025退休金计算方式是怎样的?
基础养老金=(职工退休时当地上一年度在岗职工月平均工资+本人指数化月平均缴费工资)÷2×缴费年限(含视同缴费年限)×1%。
个人养老金=退休时个人账户累积额/计发月数。

影响退休养老金的主要因素?
实际退休年龄:实际退休年龄主要影响个人账户养老金。退休年龄会影响计发月数的大小,计发月数根据退休年龄和当时的人口平均寿命来确定,进而影响个人账户养老金的发放。
缴费比例:企业缴费是按照60%到300%,灵活就业人员缴费是三个档次60%、80%、100%。基本原则是多缴多得。
除了缴费年限外,缴费金额也是影响退休金数额的重要因素。缴费金额越高,个人在退休后可以获得的退休金也就越高。这是因为缴费金额直接反映了个人在职业生涯中的收入水平,而收入水平越高,退休后的生活需求也就越高,因此需要更高的退休金来保证生活。