贵州六盘水公布2023年养老金计发基数,退休养老金涨多少怎么算?
贵州六盘水2024年养老金计发基数为7272元。这一数据与去年的基数(假设为6857.58元,具体数字可能根据实际情况有所不同)相比,2024年的养老金计发基数增长了6.04%。
贵州六盘水养老金计发基数通常与当地的社会平均工资紧密相关,并会根据社会经济的发展和职工工资水平的提高而进行调整。下面跟新社通小编一起来看看最新贵州六盘水养老金计发基数是多少。

2023年最新贵州六盘水养老金计发基数是多少?
据新社通app显示,贵州六盘水2024年职工养老金计发基数终于迎来公布——年贵州六盘水企业职工养老金计发基数为7272元。比上一年增加414.42元,增长6.04%。
全国2023年养老金计发基数排名前十的城市,看看有你的城市吗?在这里简单分享一下:

贵州六盘水养老金重算补发的资格条件是什么?
养老金重算补发需要满足以下条件:
1.职工养老保险的退休参保人:
只有职工养老保险参保人的基础养老金是由统筹账户进行发放的,因为统筹账户中的资金来源于用人单位所缴纳的养老保险费用。而居民养老保险的基础养老金是部分发放的补贴,并不来源于个人所缴纳的养老保险费用。因此,只有职工养老保险的退休人员可以领取到相应补发的养老金。
2.本年度办理了退休手续:
养老金重算补发是针对本年度退休人员进行发放,因为是本年度的计发基数发生变化,需要对于基础养老金进行重新计算,所以只有本年度退休的退休人员才可以符合条件参与到补发队伍中。
3.本年度计发基数公布之前退休:
本年度计发基数公布之后退休的人员,都是按照新的计发基数进行发放养老金的,所以没有重算补发的必要。而在本年度计发基数公布之前退休的人员,是按照旧的计发基数发放养老金的,实际领取的养老金是比较少的,所以养老金重算补发只针对于这部分人员进行发放。
4.处于养老金正常发放状态:
退休人员需要定时开展养老待遇认证,这样才可以正常享受相应的养老金待遇,每月领取到养老金。因此,该退休人员还需要处于养老金正常发放状态,才可以领取到这次养老金重算补发的那部分金额。
5.满足其他相关条件:
如年满退休年龄、缴纳养老保险满15年、缴费基数要足额等条件,这些条件是为了确保退休人员符合享受养老金重算补发的资格,同时也是为了维护相对社会公平。
以上条件仅供参考,具体的养老金重算补发条件可能因地区和方案的不同而有所差异。如需更详细的信息,建议咨询当地社保部门或相关机构。
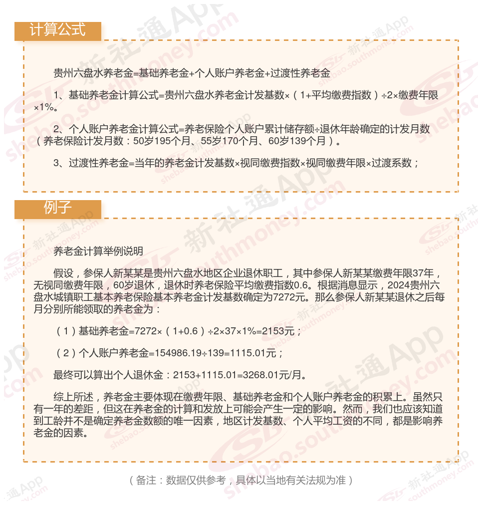
2024年贵州六盘水养老金重算后补发多少的计算公式(举例说明)
贵州六盘水养老金计发基数公布,会安排重新核算养老金,并进行差额补发,少数地区可能会延迟到次年才补发到位。
养老金有多少补发呢?举个例子
如果您是2024年1月贵州六盘水退休的,个人平均缴费指数为0.6,缴费年限为36年,6月重算补发,补发1-5月共5个月差额,据新社通app计算器显示:
原基础养老金=6857.58×(1+0.6)÷2×36×1%=1974.98元
新基础养老金=7272×(1+0.6)÷2×36×1%=2094元
补发差额=(2094-1974.98)=119.02元/月×补发5个月=595.1元
综上,这个例子基础养老金一共能补发595.1元。
各地公布的养老金计发基数不同,个人情况也因人而已,重算补发金额也各人不同,但能确定的是,养老金计发基数肯定上调,调整金额接下来几个月会陆续补发到位!
温馨提示:本数据仅供参考!仅供参考和学习交流之用,不对您构成任何决策建议。具体需以当地有关法规为准!
以上就是贵州六盘水养老金计发基数的全部内容,希望对你有帮助,欢迎关注新社通app解锁更多社保专业资讯。