甘肃临夏社保退休能领多少钱?甘肃临夏每月能拿到的钱取决于多个因素,包括缴费年限、缴费基数、社会平均工资等。本文介绍计算公式和提高待遇的方法,您可以更好地规划自己的养老生活。
据新社通app获悉,2025年来了,很多甘肃临夏临近退休的老人在关注2025年退休的话,甘肃临夏养老金会怎么算?随着我国养老保险体系的逐步深化与改进,养老金的计算方式也在不断地更新调整。退休时间、缴费年限以及缴费基数的差异,均会对最终养老金的数额产生显著影响。下面随新社通app小编一起来了解甘肃临夏社保退休工资2025计算公式及甘肃临夏养老保险要交多少钱吧!
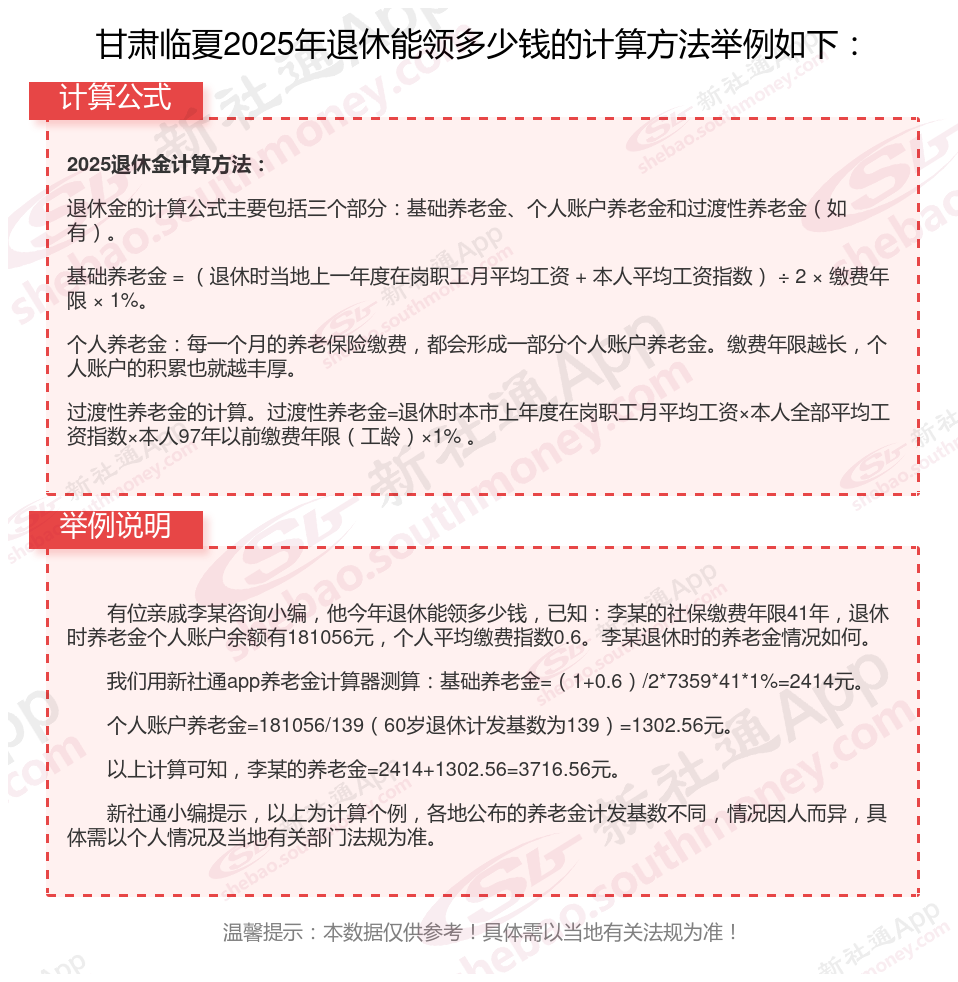
甘肃临夏社保退休工资计算方法及公式2024年最新(计算器)

》点击新社通app养老金计算器,轻松测算你的养老金!
养老保险领取需要满足哪些条件?
领取养老金的条件因不同的养老保险方案而异。以下是具体条件:
办理退休手续。在满足上述条件后,需经劳动有关部门批准,并办理相应的离退休手续。
达到法定退休年龄,即男年满60周岁,女工人年满50周岁,女干部年满55周岁。
缴费条件:
企业和职工按法规缴纳基本养老保险费。
个人缴费年限满15年及其以上。如果缴费年限未满15年,可以选择继续缴费至满15年后再申请领取养老金,或者选择一次性返还个人账户本息之和,但不能按月享受退休金。
甘肃临夏个人养老金计发月数是什么?(附计发月数一览表)
养老金计发月数指的是养老金待遇计划发放的月数。这一数值的设定与多个因素相关,包括退休年龄、城镇人口平均估计寿命、基金投资收益率等。
目前,我国对于不同退休年龄的职工设定了不同的计发月数。具体来说,60岁退休的职工,其个人账户养老金的计发月数为139个月;55岁退休的职工,计发月数为170个月;而50岁退休的职工,计发月数则为195个月。这些计发月数自2005年以来一直沿用至今,期间并未发生变化。
需要注意的是,计发月数的设定是为了确保在退休人员去世时,其个人账户的余额能够正好发放完毕,实现账户基金的精算自平衡。因此,这一数值并非随意设定,而是经过精心计算和调整的。
然而,随着时间的推移和社会经济的发展,一些影响养老金计发月数的因素可能发生了变化。例如,人均预期寿命的延长、记账利率的变动以及退休金增长率的调整等都可能对养老金的计发月数产生影响。因此,未来养老金计发月数是否会有所调整,还需要根据具体情况和方案变化来判断。
总的来说,养老金计发月数是养老保险制中的重要一环,其设定旨在保证退休人员的基本生活需求,并确保养老保险制的长期稳定运行。

温馨提示:本数据仅供参考!具体需以当地有关法规为准!
以上就是甘肃临夏养老金计算的全部内容,希望对你有帮助,欢迎关注新社通app解锁更多社保专业资讯。