你知道河南平顶山退休后能领多少钱吗?根据最新的社保退休金在线计算器,职工退休时的社保退休金由两部分组成:社保退休金=基础社保退休金+个人账户社保退休金。
2025年河南平顶山退休工资多少钱一个月?本文介绍了2025年养老金的计算方法。养老金的数额与缴纳养老保险的年限密切相关,但具体的计算还需要参照养老金的计算公式。下面新社通小编带您了解2025年养老金的计算方法的详情。
河南平顶山养老金的领取条件
河南平顶山养老金领取条件主要包括以下几点:
达到法定退休年龄。具体年龄标准因性别和岗位而异,男性通常是60周岁,女性工人(生产操作岗位)是50周岁,而女性干部(管理和技术岗位)则为55周岁。对于特殊工种或因病或非因工致残的人员,可能存在提前退休的情况。
累计缴费年限满15年。个人需要参加基本养老保险并完成法规的缴费年限。如果累计缴费不满15年,那么其个人账户储存额将一次性支付给本人,并终止养老保险关系。
办理退休手续。在满足上述条件后,需经劳动有关部门批准,并办理相应的离退休手续。
此外,还有一些特殊情况需要考虑。例如,对于未定期领取社会养老待遇的、按法规参加居民养老保险的本市户籍居民,如果缴费累计达到15年且年满60周岁,也具备领取养老金的条件。
请注意,具体的养老金领取条件可能因地区和方案的不同而有所差异。因此,可以咨询当地相关部门。
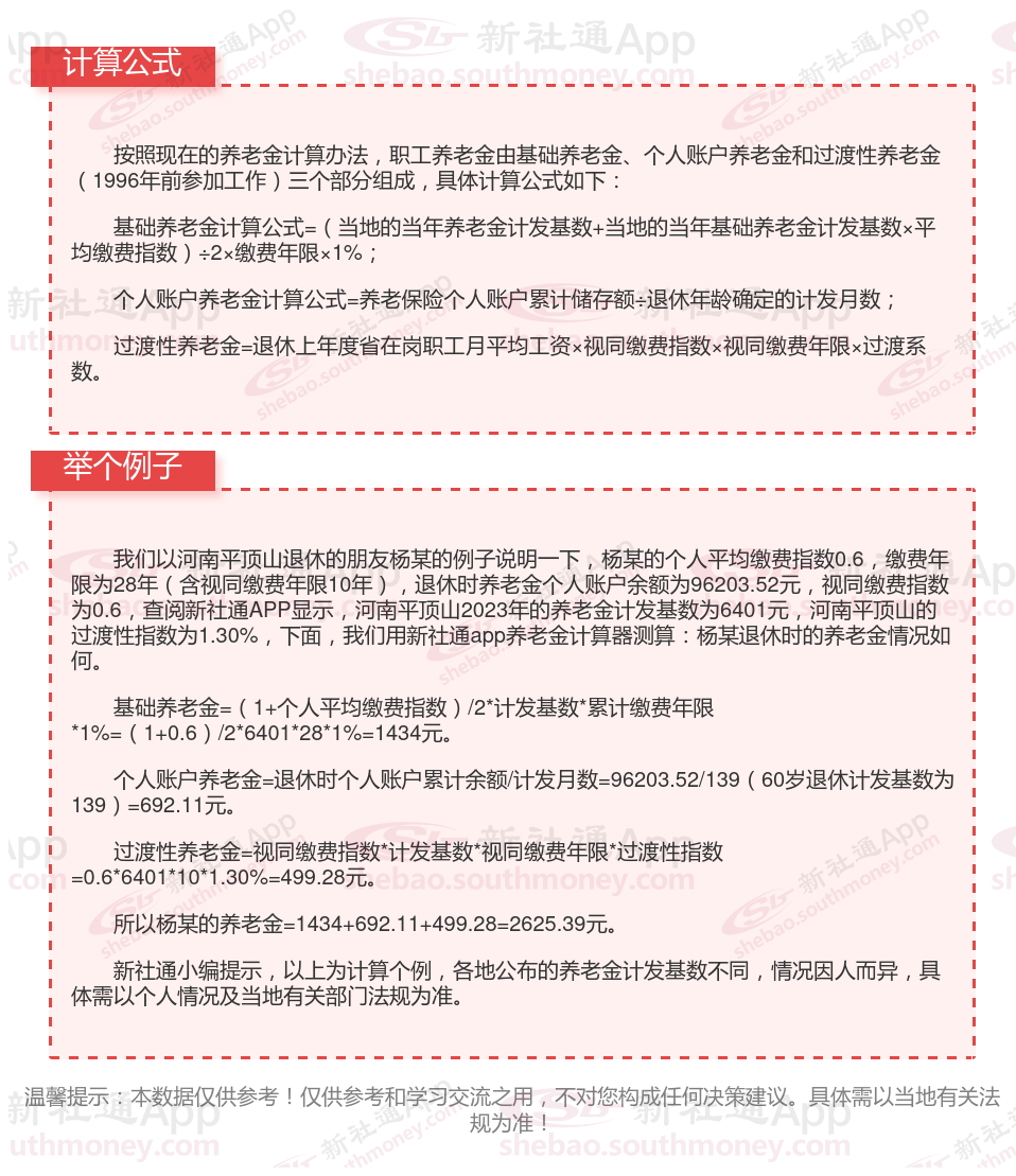
社保退休能领多少,河南平顶山养老金计算方法2024最新(在线计算器)

据新社通app获悉: 河南平顶山2025年退休能领多少钱的计算方法如下:
河南平顶山退休人员的养老金=个人账户养老金+基础养老金+过渡性养老金
基础养老金=计发基数*(1+个人平均缴费指数)/2*累计缴费年限*1%
个人账户养老金=退休时个人账户累计余额/计发月数
过渡性养老金=视同缴费指数*计发基数*视同缴费年限*过渡性系数
我们用河南平顶山退休网友举个例子说明一下,河南平顶山2023年的养老金计发基数为6401元,个人平均缴费指数0.6,该网友累计缴费年限为34年,退休时账户余额为116818.56元,我们算算这位网友退休能领多少钱。
据新社通app养老金计算器测算显示:基础养老金=(1+个人平均缴费指数)/2*计发基数*累计缴费年限*1%=(1+0.6)/2*6401*34*1%=1741元。
个人账户养老金=退休时个人账户累计余额/计发月数=116818.56/139(60岁退休计发基数为139)=840.42元。
所以这位河南平顶山退休人员的养老金=1741+840.42=2581.42元。
各地公布的养老金计发基数不同,情况因人而异,具体需以个人情况及当地有关部门法规为准。
》据新社通小编提示,“新社通app养老金计算器”可以计算养老金哦!以下是操作链接,点击即可轻松测算你的养老金!
法定退休年龄是多少?男女退休年龄一览表(网络参考版)
(备注:数据仅供参考,具体以当地有关法规为准)
以上就是河南平顶山退休人员养老金计算的全部内容,希望对你有帮助,欢迎关注新社通app解锁更多社保专业资讯。