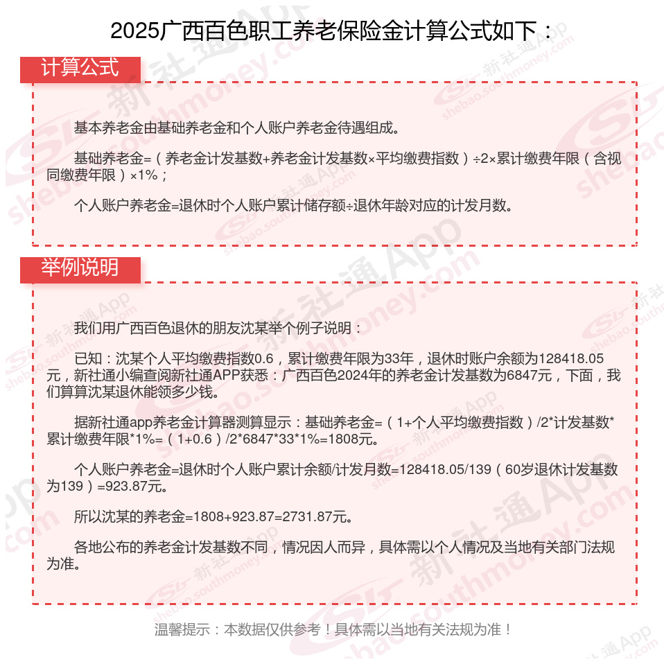
你知道广西百色退休后能领多少钱吗?根据最新的社保退休金在线计算器,职工退休时的社保退休金由两部分组成:社保退休金=基础社保退休金+个人账户社保退休金。
想知道,广西百色社保退休可以拿多少?我们必须掌握退休金的计算方法。退休金的数额与个人的缴费年数、缴费金额和当地的平均收入等多种因素相关。若最低缴费年限增长,同等条件下,个人的总缴费金额也会增加,这可能会导致退休金数额的提高。下面新社通小编带您了解2025年养老金的计算方法及影响因素的详情。
广西百色社保退休工资计算方法2024年最新(在线计算器)

》点击新社通app养老金计算器,轻松测算你的养老金!
广西百色多少岁可以退休领退休金?2024年最新法定退休年龄(最新)
我国的法定退休年龄根据不同人群和工种有所不同。通常情况下,男性职工的法定退休年龄是60周岁,女性干部的法定退休年龄是55周岁,女性工人的法定退休年龄是50周岁。
然而,对于从事井下、高空、高温、特别繁重体力劳动或其他有害身体健康的工作的职工,退休年龄有所提前。具体为男职工年满55周岁、女职工年满45周岁。此外,如果职工因病或非因工致残,由医院证明并经有关部门确认完全丧失劳动能力的,退休年龄为男年满50周岁、女年满45周岁。
请注意,退休年龄的具体法规可能会根据方案调整而有所变化,建议您咨询当地社保部门或人力资源部门以获取最准确的信息。
下面是网友整理的最新退休年龄对照表,供您参考!
养老保险可以补交吗?
1、城乡居民养老保险:城乡居民养老保险是可以补交的,大多数地区都允许一次性补交,也允许在办理退休时,一次性补交;
2、城镇职工养老保险:城镇职工养老保险之前在部分地区是允许一次性补交的,但自从2018年1月1日起,就取消了职工基本养老保险一次性补交方案。但是用户在职期间,假如是企业没有给用户缴纳养老保险的话,因为这不是职工个人的责任,因此在这种情况下是可以补交的。用户可以向原单位提出申请,请单位帮补办,然后再依据个人情况到当地社保经办机构去选择适合个人的缴纳档次缴纳社保费。
温馨提示:本数据仅供参考!具体需以当地有关法规为准!
以上就是全部内容,希望对你有帮助,欢迎关注新社通app解锁更多社保专业资讯。