河南洛阳社保养老金计算主要由基础养老金和个人账户养老金组成。本文将为您详细介绍新的养老金计算公式,并提供具体的计算步骤和示例,让您提前了解自己的养老金待遇
想知道,河南洛阳社保退休可以拿多少?我们必须掌握退休金的计算方法。退休金的数额与个人的缴费年数、缴费金额和当地的平均收入等多种因素相关。若最低缴费年限增长,同等条件下,个人的总缴费金额也会增加,这可能会导致退休金数额的提高。下面新社通小编带您了解2025年养老金的计算方法及影响因素的详情。
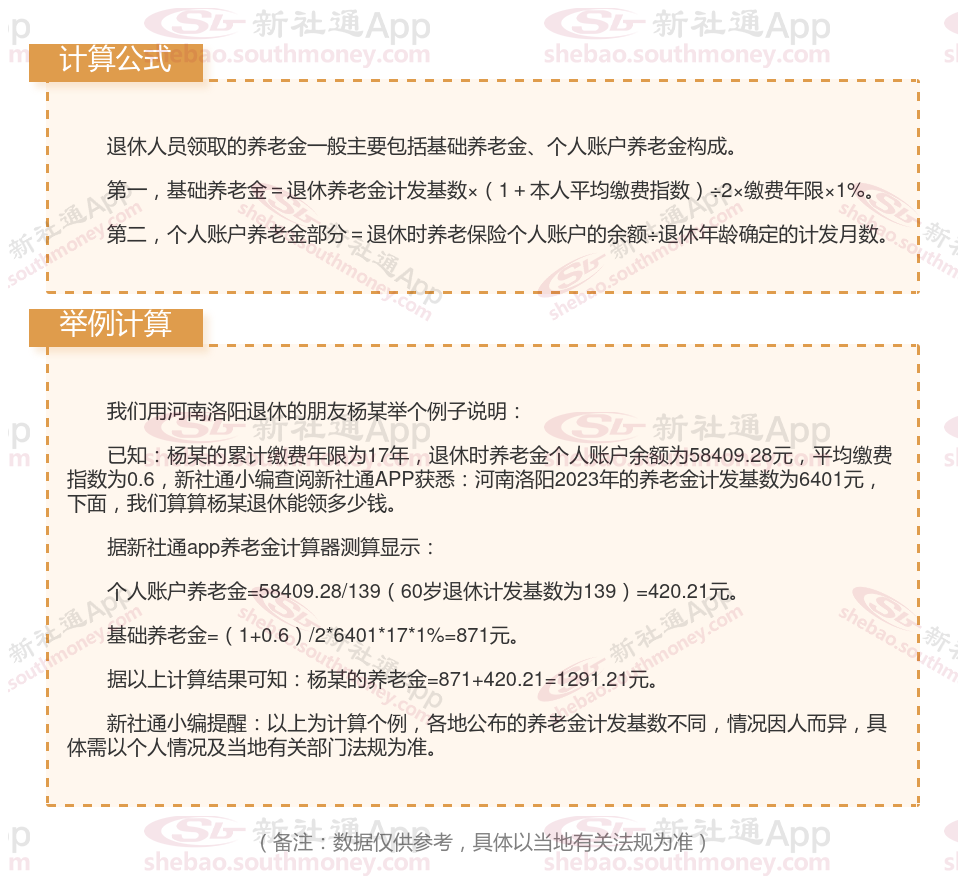
河南洛阳社保退休工资计算方法及公式2024年最新(附自动计算器)

》新社通小编提示,“新社通app养老金计算器”可以计算养老金哦!以下是操作链接,点击即可轻松测算你的养老金!
河南洛阳个人养老金计发月数是什么意思?
在我国,不同的退休年龄对应着不同的养老金计发月数。目前,60岁、55岁和50岁退休职工的个人账户养老金的计发月数分别为139个月、170个月和195个月。养老金计发月数指的是养老金待遇计划发放的月数。这些计发月数是根据城镇人口平均估计寿命、退休年龄、基金投资收益率等因素得出的。
使用计发月数计算养老金待遇时,个人账户养老金是通过个人账户储存额除以计发月数来核定的。这意味着,在退休人员去世时,其个人账户余额应该正好发放完毕,实现账户基金精算自平衡。
值得注意的是,虽然自2005年以来,养老金计发月数的标准一直未变,但实际上,影响计发月数的因素,如记账利率和人均预期寿命等,已经发生了显著变化。因此,未来养老金计发月数是否会有所调整,是一个值得关注的问题。
总的来说,养老金计发月数是根据一系列复杂因素计算得出的,旨在确保养老金待遇的合理发放和账户基金的平衡。如需了解更多养老金计发月数的相关信息,建议查阅有关消息或咨询相关专业人士。
养老金个人账户余额查询怎么查?
下面分享5种查询个人养老金账户金额的方法:
1、用微信查询,依次点击:
(1)右下角的“我”
(2)点击服务
(3)点击城市服务
(4)点击社保
(5)点击电子社保卡
(6)点击我的社保
(7)点击个人服务查询
(8)点击个人权益单查询
(9)选择对应的年限,点开即可看到每年末个人养老金账户的余额
2、用支付宝查询:
依次点击:市民中心——社保——社保查询(个人社保权益单)——个人社保权益单查询——然后登录后进去就可以看到了自己的账户余额了。
3、到自己所在省的人社厅网站查询:
首先注册登录,然后找到社保相关页面也能查询。
4、拨打12333社保电话查询:
拨打电话后,根据提示操作查询。如果不在当地,在前面加当地的区号即可。
5、到所在地的社保中心查询:
带身份证和社保卡,到自己所在地的社保中心,可以在自助机、柜台都可以查询。
同时,为了保护个人隐私和信息安全,查询时需要提供正确的个人信息和证件,并注意防范诈骗风险。如果您在查询过程中遇到任何问题或疑问,可以联系当地的社保机构或拨打社保热线进行咨询。
温馨提示:本数据仅供参考!具体需以当地有关法规为准!
以上就是河南洛阳养老金计算的全部内容,希望对你有帮助,欢迎关注新社通app解锁更多社保专业资讯。