云南昭通养老金是怎么计算的。本文主要介绍养老金的计算主要取决于三个因素:当地的养老金基数、个人缴费比例以及缴费年限。云南昭通退休人员的养老金=个人账户养老金+基础养老金+过渡性养老金,带你算算云南昭通2025年退休能领多少钱?
据新社通app获悉,养老金确实是大众普遍关注的焦点,特别是对于那些即将或已经步入退休生活的人们来说,养老金的多少直接关系到他们晚年生活的质量。随着我国养老保险体系的不断完善和优化,养老金的计算方式也在持续更新和调整。退休时间、缴费年限以及缴费基数的不同,都会对最终领取的养老金数额产生显著影响。因此,及时了解并适应这些变化,对于保证个人退休后的生活水平具有重要意义。下面随新社通app小编一起来看看详情。
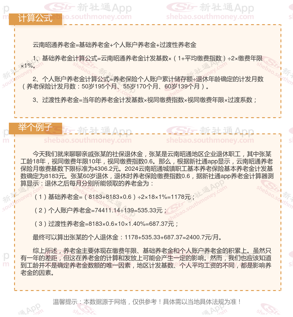
一、 2024年云南昭通退休工资多少钱一个月?在线计算举例说明

》点击新社通app养老金计算器,轻松测算你的养老金!
二、云南昭通养老金计发基数如下
据新社通app获悉,云南昭通公布2024年养老金计发基数为8183元,增涨了160元。退休养老金涨多少怎么算?部分地区农民养老金也迎来补发,养老金计发基数,是一项非常重要的计算养老金的因素。
那么,全国养老金计发基数排名前十的城市都是哪些?看看有你的城市吗?

三、如何规划养老金,提高养老金待遇?
规划养老金并提高养老金待遇需要综合考虑多个方面,以下是一些具体的步骤:
一、了解养老金的构成
首先,需要确定养老金主要由基础养老金、个人账户养老金和过渡性养老金三部分构成。其中,基础养老金与退休当年的养老金计发基数、本人平均缴费指数和缴费年限有关;个人账户养老金与退休时养老保险个人账户的余额和退休年龄确定的计发月数有关;过渡性养老金则与建立个人账户制前的缴费年限、本人平均缴费指数等因素有关。
二、评估个人目标和需求
确定退休后的生活水平:根据个人的健康状况、居住城市等因素,合理估计退休后的生活成本。
考虑其他支出:如医疗费用、旅游费用、子女教育等可能的支出,确保养老金能够覆盖这些额外的需求。
三、制定养老金计划
选择合适的养老金计划类型:可以考虑养老金保险、公积金、个人投资等多种方式。其中,养老金保险和公积金是较为稳定可靠的选择,而个人投资则具有更高的灵活性和潜在收益。
确定养老金计划的具体金额:通过计算未来的生活成本、投资回报率等因素,确定个人养老金计划的具体金额。建议根据通胀率适当提高计划金额,以确保在退休后能够维持良好的生活水平。
四、实施养老金计划
延长缴费年限:尽量延长个人缴费年限,避免中途断缴。根据文章中的数据,每缴费一年,基础养老金将按照一定比例增加。
提高个人缴费基数:如果经济条件允许,可以适当提高个人缴费基数,从而增加个人账户的积累。
关注退休年龄:根据个人情况和法规,选择合适的退休年龄。通常情况下,退休年龄越晚,每月领取的个人账户养老金就越多。
在经济发达的城市缴纳社保:如果条件允许,可以选择在经济发达的城市缴纳社保,以享受更高的养老金待遇。
五、关注方案调整
密切关注养老金方案调整,了解最新的方案法规和待遇变化。这有助于个人及时调整自己的养老金计划,确保在退休后能够享受到更好的待遇。
六、持续投资增值
除了传统的养老金计划外,还可以考虑通过投资来增值养老金。例如,购买股票、债券、基金等投资产品,以期在退休时获得更高的收益。但请注意,投资有风险,需谨慎选择。
通过以上步骤,个人可以制定出一个合理的养老金计划,并在实施过程中不断提高养老金待遇。同时,也需要根据个人情况和方案变化及时调整计划,确保在退休后能够过上安逸舒适的生活。
》点击新社通app社保养老金规划,领取您的规划方案!为您的退休生活加薪!
温馨提示:本数据仅供参考!仅供参考和学习交流之用,不对您构成任何决策建议。具体需以当地有关法规为准!
以上就是云南昭通退休人员养老金计算的全部内容,希望对你有帮助,欢迎关注新社通app解锁更多社保专业资讯。