内蒙古赤峰养老金的计算主要取决于三个因素:内蒙古赤峰的养老金基数、个人缴费比例以及缴费年限。内蒙古赤峰退休人员的养老金=个人账户养老金+基础养老金+过渡性养老金,本文带你算算内蒙古赤峰2025年退休能领多少钱?
内蒙古赤峰退休金的计算方法是什么?据新社通app获悉,在社会保险日益完善的当今社会,除了需要对安全、健康投保,对于自己的晚年生活投保同样重要。我们通常会在15年内持续的参保养老保险,以保证在退休后能领取到相应的养老金。那么在内蒙古赤峰个人缴纳养老保险可以领到多少钱呢?下面就让新社通app小编为您详细介绍一下。
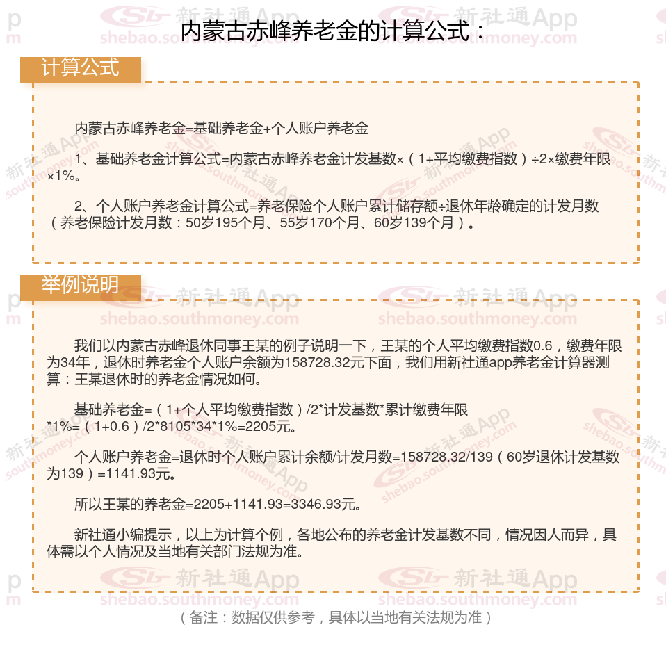
一、内蒙古赤峰退休人员养老金是如何计算的?举例说清楚

》新社通小编提示,“新社通app养老金计算器”可以计算养老金哦!以下是操作链接,点击即可轻松测算你的养老金!
二、内蒙古赤峰养老金计发基数如下:全国养老金计发基数排名前十的城市都是哪些?看看有你的城市吗?
查阅新社通app显示,内蒙古赤峰2024年的养老金计发基数公布,由7469元上涨至8105元,增长8.52%。

三、养老保险要交多少年才可以领钱?
15年。根据《社会保险法》相关法规,参加基本养老保险的个人,达到法定退休年龄时累计缴费满十五年的,即可按月领取基本养老金。
这里的“累计缴费满十五年“是指参保人员按照法规缴纳养老保险费的”累计年限”(含视同缴费年限),而不是”连续年限”。简单理解,参保人只要在退休前,累计缴纳养老保险满15年,到退休时即可按月领取养老金。
四、如何合理规划养老保险的方案?
在面对未来养老问题时,合理规划养老保险显得尤为重要。首先,个人应根据自己的年龄、职业、健康状况等因素,选择合适的保险产品。
例如,对于年轻且收入稳定的职场人士来说,投资型养老保险是一个不错的选择,它不仅能提供基本的保险,还具有一定的资产增值功能。此外,建议定期对所投保的保险产品进行审视和调整,以适应个人生活变化和市场条件的变化。
最后,不忘利用我国方案的支持,如享受税收优惠等,这也是优化养老保险方案的一部分。通过这样的方式,我们可以更好地保证未来的经济安全。
温馨提示:本数据源于网络,仅供参考!具体需以当地具体法规为准!
以上就是内蒙古赤峰退休人员养老金计算的全部内容,希望对你有帮助,欢迎关注新社通app解锁更多社保专业资讯。